Задание 21 Что узнали. Чему научились. Глава 4. Часть 2 ГДЗ Моро Бантова 4 класс (Математика)
Решение #1
Решение #2

Рассмотрим вариант решения задания из учебника Моро, Бантова, Бельтюкова 4 класс, Просвещение:
21. 1) От двух пристаней, находящихся на расстоянии 510 км, отплыли в 7 ч навстречу друг другу катер и моторная лодка. Встреча произошла в 24 ч этого же дня. Катер шёл со скоростью 19 км/ч. С какой скоростью шла лодка?
2) На каком расстоянии друг от друга находились катер и лодка через 3 ч после встречи?
Сделай по задаче схематический чертёж и реши задачу.
Катер и лодка отплыли в 7 часов, а встреча произошла в 24 часа. Вычислим, какое количество времени катер и лодка были в пути:
24-7=17 (ч).
Для того, чтобы найти скорость, необходимо расстояние разделить на время:
510:17=30 (км/ч).
Катер и лодка движутся друг к другу, значит, они сближаются.
Скорость их сближения равна сумме скоростей катера и лодки.
Скорость сближения - 30 км/ч, скорость катера - 19 км/ч.
Узнаем скорость лодки:
30-19=11 (км/ч).
Ответ: 11 км/ч.
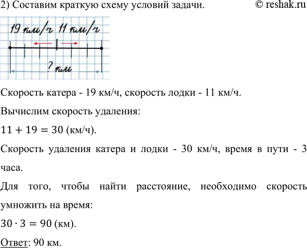
2) Составим краткую схему условий задачи.
Скорость катера - 19 км/ч, скорость лодки - 11 км/ч.
Вычислим скорость удаления:
11+19=30 (км/ч).
Скорость удаления катера и лодки - 30 км/ч, время в пути - 3 часа.
Для того, чтобы найти расстояние, необходимо скорость умножить на время:
30•3=90 (км).
Ответ: 90 км.
Похожие решебники
Популярные решебники 4 класс Все решебники
*размещая тексты в комментариях ниже, вы автоматически соглашаетесь с пользовательским соглашением