🔥ГДЗ под запретом?

Упр.99 Часть 2 ГДЗ Рабочая тетрадь Ладыженская Ляшенко 5 класс (Русский язык)

Решение #1

Изображение 99. Вставьте пропущенные буквы, раскройте скобки. Прочитайте фрагмент повести В. Астафьева «Васюткино озеро». Над каждым предложением укажите вид по цели...

Рассмотрим вариант решения задания из учебника Ладыженская, Ляшенко 5 класс, Просвещение:
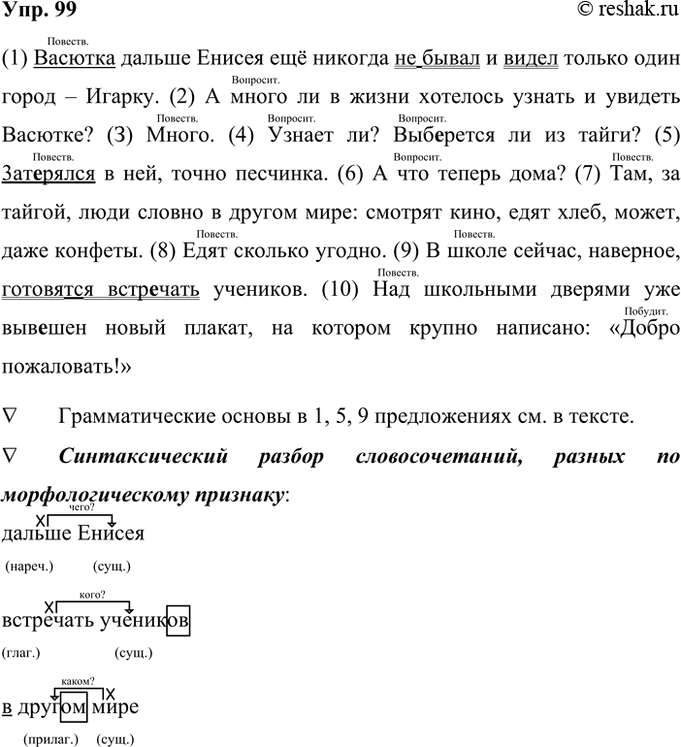
99. Вставьте пропущенные буквы, раскройте скобки. Прочитайте фрагмент повести В. Астафьева «Васюткино озеро». Над каждым предложением укажите вид по цели высказывания.
(1)Васютка дальше Енисея ещё никогда (не)бывал и видел только один город — Игарку. (2)А много ли в жизни хотелось узнать и увидеть Васютке? (З)Много. (4)Узнает ли? Выб рется ли из тайги? (5)3ат рялся в ней, точно песчинка. (6)А что теперь дома? (7)Там, за тайгой, люди словно в другом мире: смотрят кино, едят хлеб, может, даже конфеты. (8)Едят сколько угодно. (9)В школе сейчас, наверное, готовят(?)ся встр чать учеников. (10)Над школьными дверями уже выв шен новый плакат, на котором крупно написано: «Добро пожаловать!»
(1) Васютка дальше Енисея ещё никогда не бывал и видел только один город – Игарку. (2) А много ли в жизни хотелось узнать и увидеть Васютке? (З) Много. (4) Узнает ли? Выберется ли из тайги? (5) 3атерялся в ней, точно песчинка. (6) А что теперь дома? (7) Там, за тайгой, люди словно в другом мире: смотрят кино, едят хлеб, может, даже конфеты. (8) Едят сколько угодно. (9) В школе сейчас, наверное, готовятся встречать учеников. (10) Над школьными дверями уже вывешен новый плакат, на котором крупно написано: «Добро пожаловать!»

> Подчеркните в предложениях 1, 5, 9 грамматическую основу.
Грамматические основы в 1, 5, 9 предложениях см. в тексте.

> Выпишите из текста по одному словосочетанию, разные по морфологическому признаку. Выполните синтаксический анализ словосочетаний.
*Цитирирование задания со ссылкой на учебник производится исключительно в учебных целях для лучшего понимания разбора решения задания.
*К сожалению, временные проблемы с публикацией комментариев с мобильных устройств.