Страница 92 Часть 2 ГДЗ Моро 3 класс (Математика)
Решение #1

Рассмотрим вариант решения задания из учебника Моро, Бантова, Бельтюкова 3 класс, Просвещение:
Объясни вычисления.
64 : 2 = 60 : 2 + 4 : 2 = 30 + 2 = 32
864 : 2 = 800 : 2 + 60 : 2 + 4 : 2 = 400 + 30 + 2 = 432
Выполняя деление, рассуждай так:
864 — это 8 сот. 6 дес. 4 ед.
Делю сначала сотни, потом делю десятки и, наконец, делю единицы.
1. Выполни деление, записывая решение столбиком.
936 : 3 486 : 2 848 : 4 555 : 5
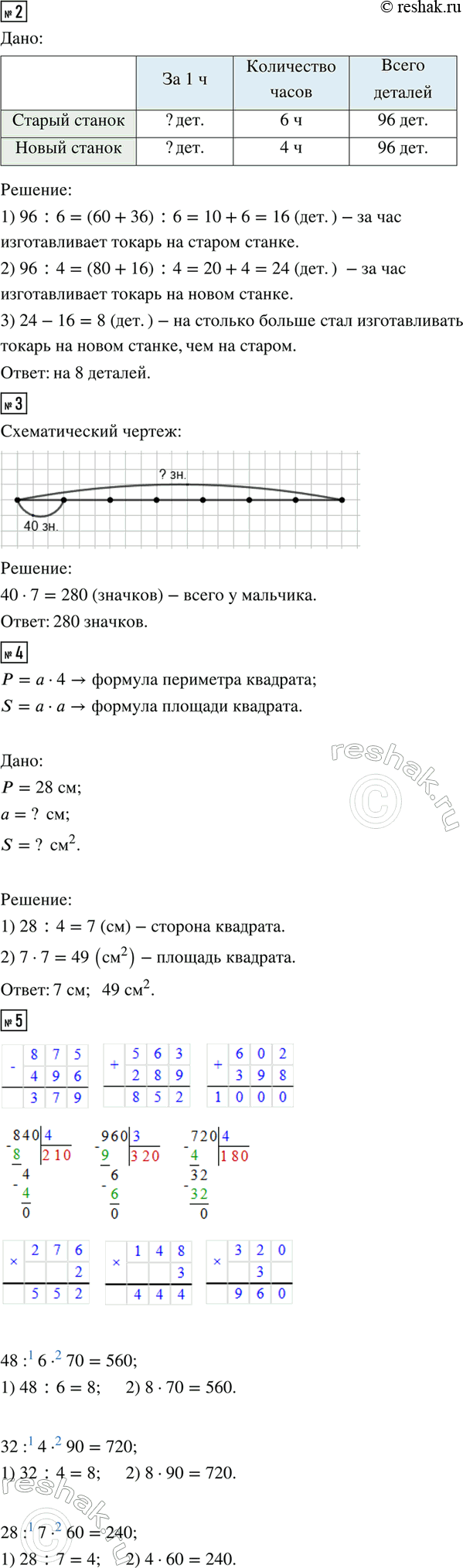
2. На старом станке токарь изготовил 96 деталей за 6 ч, а на новом станке — за 4 ч. На сколько деталей больше он стал изготавливать за 1 ч?
3. У мальчика 40 значков на тему «Спорт». Это седьмая часть всех его значков. Сколько всего значков у мальчика?
4. Периметр квадрата 28 см. Найди длину одной его стороны и площадь.
5.
875 - 496 840 : 4 276 · 2 48 : 6 · 70
563 + 289 960 : 3 148 · 3 32 : 4 · 90
602 + 398 720 : 4 320 · 3 28 : 7 · 60
6. Масса 8 мешков картофеля 400 кг. Сколько таких мешков потребуется, чтобы засыпать в них 500 кг картофеля?
7. Как разделить этот циферблат на 6 участков любой формы, чтобы сумма чисел, попавших на каждый участок, была одинаковой?
? 814 - 306 850 : 5 180 · 4 54 : 9 · 20
Лабиринт: ? · ? : ? = 16
Популярные решебники 3 класс Все решебники
*размещая тексты в комментариях ниже, вы автоматически соглашаетесь с пользовательским соглашением