Урок 9 Часть 2 ГДЗ Петерсон 3 класс (Математика)
Решение #1 (Учебник 2022)
Решение #2 (Учебник 2012)

Рассмотрим вариант решения задания из учебника Петерсон 3 класс, Просвещение:
1. Рассмотри различные способы деления 460 : 2. Объясни, как получен нуль в частном.
2. Реши примеры тремя способами (как в № 1):
360 : 3 540 : 2 840 : 7 720 : 4
3. Выполни деление углом и сделай проверку:
а) 2730 : 3 в) 51 800 : 7 д) 48 640 : 8 ж) 610 040 : 2
б) 3280 : 4 г) 78 500 : 5 е) 30 360 : 6 з) 322 000 : 4
4. Реши уравнения с комментированием и сделай проверку:
х + 5591 = 7030 8005 - х = 6997 х - 36 083 = 568
5. Запиши выражения и прочитай, называя последнее действие:
а) Из произведения чисел а и b вычесть сумму чисел с и d.
б) Частное чисел m и n умножить на разность чисел k и t.
в) Сумму чисел х и у разделить на произведение чисел а и с.
г) Разность чисел b и d умножить на частное чисел m и k.
6. Надо было построить дорогу длиной а км. Сначала построили b км, а потом - с км. Сколько километров осталось построить?
Составь выражение. Найди его значение, если:
1) а = 32, b = 14, с = 9; 2) а = 234, b = 76, с = 98.
7. Два катера отошли от одной пристани в противоположных направлениях. Первый катер прошёл 56 км, а второй - в 2 раза меньше. Какое расстояние стало между катерами? На сколько километров больше прошёл первый катер, чем второй?
8. Придумай задачи, которые решаются так:
а) (240 : 6) · 9; б) 560 : (350 : 5).
9. Какое число «лишнее»: 35, 44, 56, 80, 71, 125, 26? Найди несколько вариантов решения.
10. Литературная викторина «Волшебные слова»
Вычисли х по алгоритму и заполни таблицу в тетради. Расшифруй название сказки. Назови имя её главного героя и «волшебные слова», которые он говорил.
11. Сколько нулей в записи числа: триллион плюс миллиард плюс миллион плюс тысяча плюс один?
12. Цифры 0, 2, 5 и 9 записаны на четырёх карточках. Сколько различных двузначных чисел можно составить из этих карточек?
1. Реши примеры и сделай проверку умножением:
63 387 : 9 484 440 : 6 2 822 400 : 7
77 600 : 8 20 351 900 : 5 32 032 032 : 4
2. Выполни деление и соедини последовательно точки, соответствующие ответам примеров:
1) 8325 : 9; 5) 91 490 : 7;
2) 2530 : 5; 6) 150 160 : 2;
3) 9440 : 4; 7) 200 520 : 8;
4) 31 806 : 6; 8) 2775 : 3.
3. На выставку привели 156 собак четырёх пород: пуделей, шнауцеров, колли и спаниелей. Пуделей было 24, шнауцеров — в 3 раза больше, чем пуделей, а колли — на 38 меньше, чем шнауцеров. Сколько спаниелей привели на выставку? На сколько шнауцеров было больше, чем спаниелей?
Что ещё можно спросить?
4. а) Представь число 48 036 в виде суммы разрядных слагаемых. Вырази это число в десятках и единицах; в сотнях и единицах; в тысячах и единицах.
б) Вырази 48 036 мм в сантиметрах и миллиметрах; в дециметрах и миллиметрах; в метрах и миллиметрах.
5. Выполни действия:
3 км 250 м - 1678 м 36 кг 500 г + 2 кг 38 г
7 м 4 дм 6 см + 38 дм 24 т 3 кг - 82 ц 80 кг
6. а) Первая сторона треугольника равна 78 см, что на 16 см меньше второй стороны. А третья сторона в 2 раза меньше суммы первой и второй сторон. Чему равен периметр треугольника?
б) Периметр треугольника равен 194 дм. Первая его сторона равна 70 дм, а вторая на 12 дм меньше первой. На сколько дециметров третья сторона треугольника меньше суммы первых двух?
7. Объясни смысл равенства: а - (b + с) = (а - b) - с = (а - с) - b. Используя это равенство, вычисли наиболее простым способом:
84 - (19 + 54);
789 - (89 + 2);
964 - (59 + 64);
856 - (10 + 256).
8. Составь программу действий и вычисли:
а) 8 000 : 4 : 20 - 1 · (20 · 7 - 50) + 0 : (705 - 5);
б) (90 · 50) : 100 + (5 · 60 + 0 · 1) : 10 - 10 · (9 · 9 : 27 + 2).
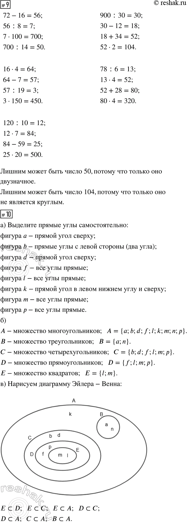
9. Выполни действия. Что общего в полученных числах? Какое число «лишнее»?
72 -> (-16) -> (:8) -> (·100) -> (:14);
900 -> (:30) -> (-12) -> (+34) -> (·2);
16 -> (·4) -> (-7) -> (:19) -> (·150);
78 -> (:6) -> (·4) -> (+28) -> (·4);
120 -> (:10) -> (·7) -> (-59) -> (·20).
10. а) Найди с помощью чертёжного угольника прямые углы многоугольников и обозначь их:
б) Из нарисованных фигур составь указанные множества и запиши их с помощью фигурных скобок:
А — множество многоугольников
В — множество треугольников
С — множество четырёхугольников
D — множество прямоугольников
Е — множество квадратов
в) Нарисуй диаграмму Эйлера-Венна множеств А, В, С, D и Е. Какие из этих множеств являются подмножествами других множеств? Сделай записи, используя знак ?.
Популярные решебники 3 класс Все решебники
*К сожалению, временные проблемы с публикацией комментариев с мобильных устройств.