Стр.86 Часть 2 ГДЗ Дорофеев Миракова 4 класс (Математика)
Решение #1
Решение #2

Рассмотрим вариант решения задания из учебника Дорофеев, Миракова, Бука 4 класс, Просвещение:
8. Из двух городов, расстояние между которыми 260 км, одновременно в одном направлении отправились два поезда. В момент начала движения впереди шёл поезд со скоростью 50 км/ч, а вслед за ним шёл поезд со скоростью 70 км/ч. Через сколько часов после отправления второй поезд догонит первый?
9. Каждый понедельник, четверг и субботу дедушка покупает свежую газету. Сколько газет дедушка купил в марте этого года?
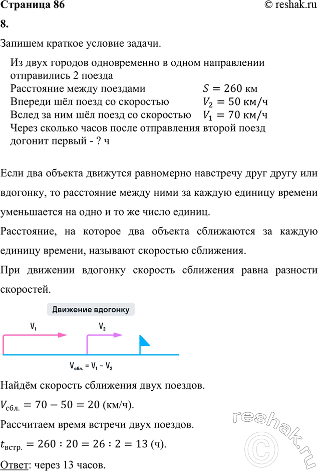
8.
Запишем краткое условие задачи.
Из двух городов одновременно в одном направлении отправились 2 поезда
Расстояние между поездами S=260 км
Впереди шёл поезд со скоростью V_2=50 км/ч
Вслед за ним шёл поезд со скоростью V_1=70 км/ч
Через сколько часов после отправления второй поезд догонит первый - ? ч
Если два объекта движутся равномерно навстречу друг другу или вдогонку, то расстояние между ними за каждую единицу времени уменьшается на одно и то же число единиц.
Расстояние, на которое два объекта сближаются за каждую единицу времени, называют скоростью сближения.
При движении вдогонку скорость сближения равна разности скоростей.
Найдём скорость сближения двух поездов.
V_(сбл.)=70-50=20 (км/ч).
Рассчитаем время встречи двух поездов.
t_(встр.)=260:20=26:2=13 (ч).
Ответ: через 13 часов.
Похожие решебники
Популярные решебники 4 класс Все решебники
*К сожалению, временные проблемы с публикацией комментариев с мобильных устройств.