Упр.81 Часть 2 ГДЗ Климанова Бабушкина 4 класс (Русский язык)
Решение #1 (Учебник 2024)
Решение #2 (Учебник 2019)

Рассмотрим вариант решения задания из учебника Климанова, Бабушкина 4 класс, Просвещение:
Поставьте существительные множественного числа из скобок в нужный падеж, используя образец. Полученные словосочетания запишите. Выделите окончания.
Подарить (сёстры, друзья, соседи), виден за (дома, леса, деревья, реки), дать корм (лошади), доволен (кони, рыбы), рассказы о (звери, лисы, медведи), борьба с (мыши), любовался (поля, леса, горы, озёра).
Образец. Подарить (кому?) сёстр-ам, друзь-ям, сосед-ям (Д. и.).
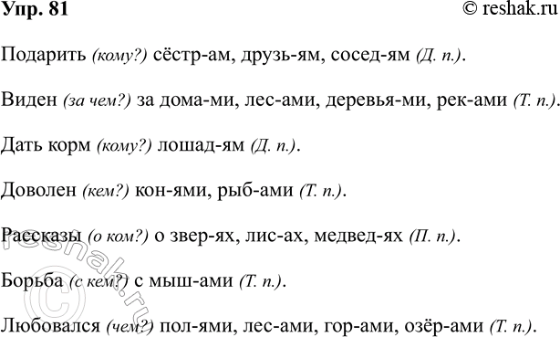
Подарить (кому?) сёстр-ам, друзь-ям, сосед-ям (Д. п.).
Виден (за чем?) за дома-ми, лес-ами, деревья-ми, рек-ами (Т. п.).
Дать корм (кому?) лошад-ям (Д. п.).
Доволен (кем?) кон-ями, рыб-ами (Т. п.).
Рассказы (о ком?) о звер-ях, лис-ах, медвед-ях (П. п.).
Борьба (с кем?) с мыш-ами (Т. п.).
Любовался (чем?) пол-ями, лес-ами, гор-ами, озёр-ами (Т. п.).
Объясните, в чём ошибается Аня.
— Надо писать «из-за тучь, около дачь, много задачь», потому что имена существительные туча, дача, задача — женского рода.
Аня ошибается, потому что в конце имен существительных в родительном падеже во множественном числе мягкий знак после шипящих не пишется. Нужно писать «из-за туч, около дач, много задач».
Составьте и запишите предложения, используя существительные с предлогами: из-за туч, около дач, решение задач.
1. Из-за темных туч показалось солнышко.
2. Около дач Вася нашел ежика.
3. Решение задач занимает у меня много времени.
Похожие решебники
Популярные решебники 4 класс Все решебники
*К сожалению, временные проблемы с публикацией комментариев с мобильных устройств.