Упр.81 Часть 2 ГДЗ Климанова Бабушкина 3 класс (Русский язык)
Решение #1

Рассмотрим вариант решения задания из учебника Климанова, Бабушкина 3 класс, Просвещение:
81. Составьте рассказ об имени существительном. Какой текст у вас должен получиться — научный или художественный?
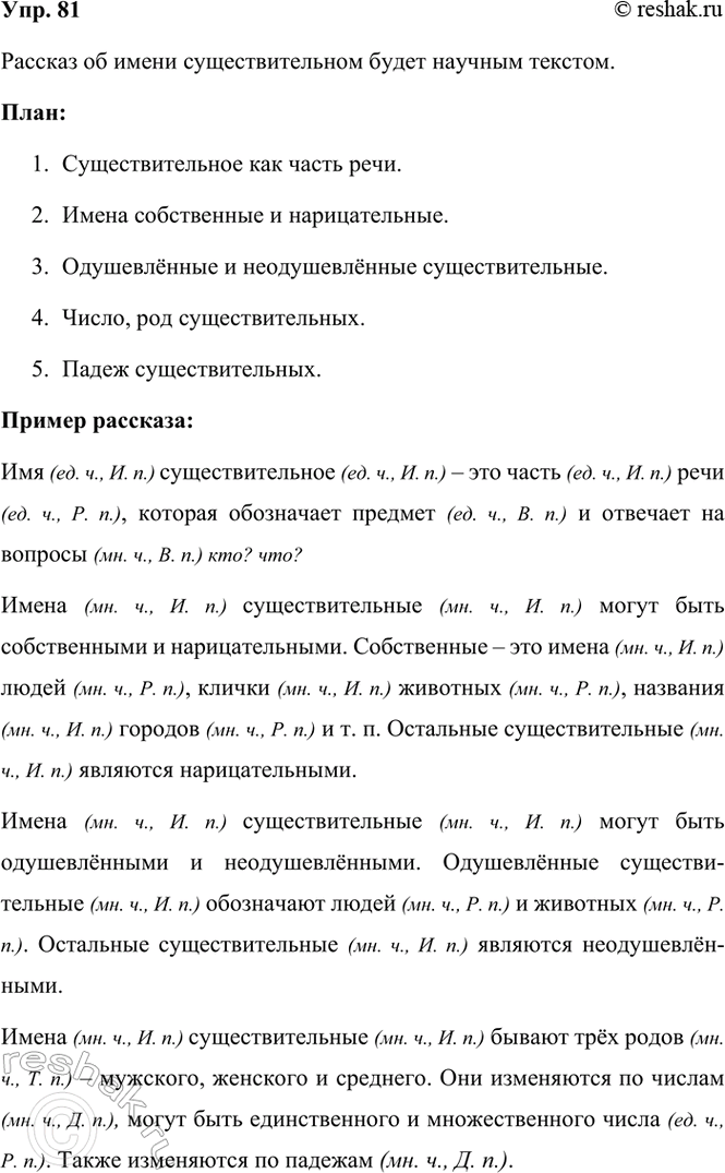
Рассказ об имени существительном будет научным текстом.
Сначала составьте и запишите план рассказа, затем по плану напишите текст об имени существительном.
План:
1. Существительное как часть речи.
2. Имена собственные и нарицательные.
3. Одушевлённые и неодушевлённые существительные.
4. Число, род существительных.
5. Падеж существительных.
Найдите в получившемся тексте все имена существительные, укажите их число и падеж, выделите окончания.
Пример рассказа:
Имя (ед. ч., И. п.) существительное (ед. ч., И. п.) – это часть (ед. ч., И. п.) речи (ед. ч., Р. п.), которая обозначает предмет (ед. ч., В. п.) и отвечает на вопросы (мн. ч., В. п.) кто? что?
Имена (мн. ч., И. п.) существительные (мн. ч., И. п.) могут быть собственными и нарицательными. Собственные – это имена (мн. ч., И. п.) людей (мн. ч., Р. п.), клички (мн. ч., И. п.) животных (мн. ч., Р. п.), названия (мн. ч., И. п.) городов (мн. ч., Р. п.) и т. п. Остальные существительные (мн. ч., И. п.) являются нарицательными.
Имена (мн. ч., И. п.) существительные (мн. ч., И. п.) могут быть одушевлёнными и неодушевлёнными. Одушевлённые существи-тельные (мн. ч., И. п.) обозначают людей (мн. ч., Р. п.) и животных (мн. ч., Р. п.). Остальные существительные (мн. ч., И. п.) являются неодушевлён-ными.
Имена (мн. ч., И. п.) существительные (мн. ч., И. п.) бывают трёх родов (мн. ч., Т. п.) – мужского, женского и среднего. Они изменяются по числам (мн. ч., Д. п.), могут быть единственного и множественного числа (ед. ч., Р. п.). Также изменяются по падежам (мн. ч., Д. п.).
Похожие решебники
Популярные решебники 3 класс Все решебники
*К сожалению, временные проблемы с публикацией комментариев с мобильных устройств.