Тема 8 Вариант 2 Часть 2 ГДЗ Тесты Ладыженская Белякова 5 класс (Русский язык)

Решение #1

Изображение Вариант 21. Отметьте слово, в котором на месте пропуска пишется Ч.1) забойщик (не на д – т, з – с, ж)2) передатчик (передатчик < дать)3) обманщик (не на д – т, з...
Дополнительное изображение

Рассмотрим вариант решения задания из учебника Ладыженская, Белякова 5 класс, Просвещение:
Вариант 2
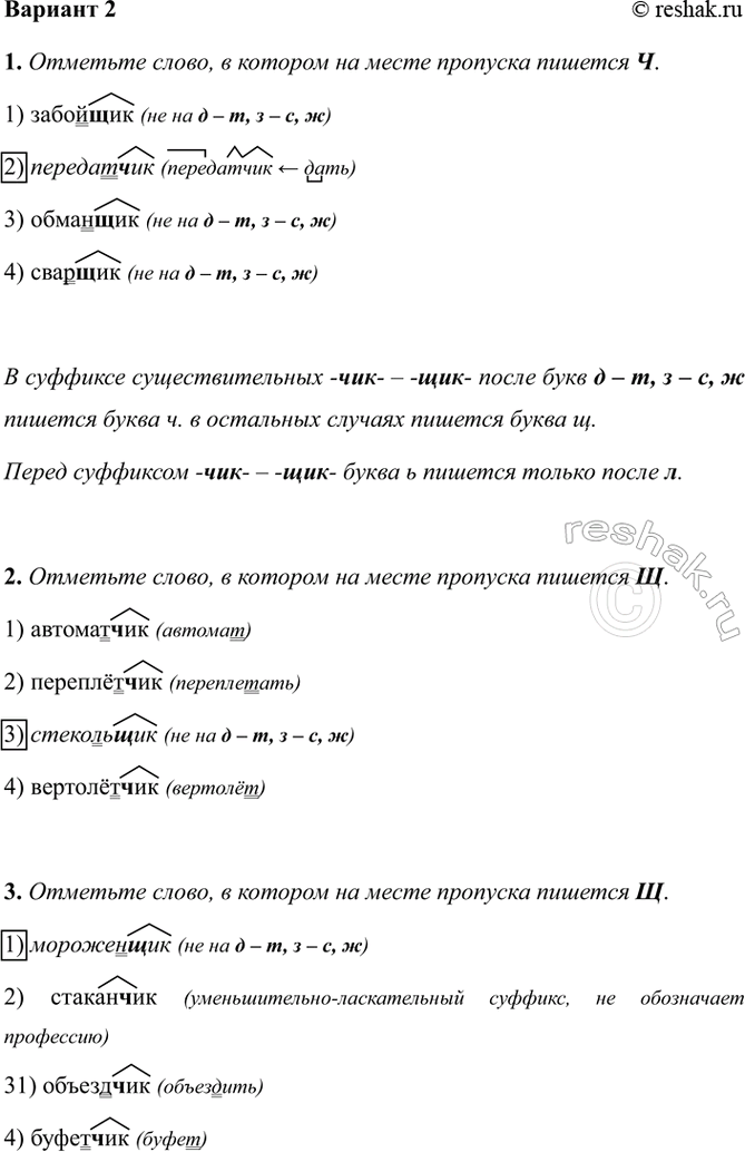
1. Отметьте слово, в котором на месте пропуска пишется Ч.
1) забойщик (не на д – т, з – с, ж)
2) передатчик (передатчик < дать)
3) обманщик (не на д – т, з – с, ж)
4) сварщик (не на д – т, з – с, ж)
В суффиксе существительных -чик- – -щик- после букв д – т, з – с, ж пишется буква ч. в остальных случаях пишется буква щ.
Перед суффиксом -чик- – -щик- буква ь пишется только после л.
2. Отметьте слово, в котором на месте пропуска пишется Щ.
1) автоматчик (автомат)
2) переплётчик (переплетать)
3) стекольщик (не на д – т, з – с, ж)
4) вертолётчик (вертолёт)
3. Отметьте слово, в котором на месте пропуска пишется Щ.
1) мороженщик (не на д – т, з – с, ж)
2) стаканчик (уменьшительно-ласкательный суффикс, не обозначает профессию)
31) объездчик (объездить)
4) буфетчик (буфет)
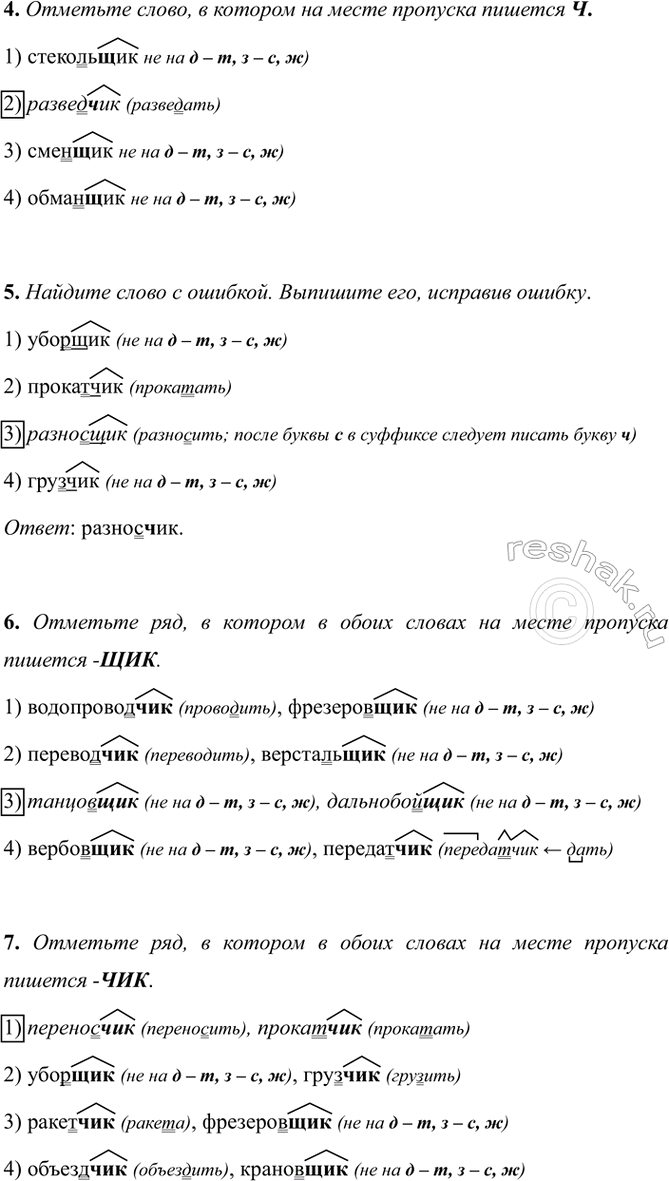
4. Отметьте слово, в котором на месте пропуска пишется Ч.
1) стекольщик не на д – т, з – с, ж)
2) разведчик (разведать)
3) сменщик не на д – т, з – с, ж)
4) обманщик не на д – т, з – с, ж)
5. Найдите слово с ошибкой. Выпишите его, исправив ошибку.
1) уборщик (не на д – т, з – с, ж)
2) прокатчик (прокатать)
3) разносщик (разносить; после буквы с в суффиксе следует писать букву ч)
4) грузчик (не на д – т, з – с, ж)
Ответ: разносчик.
6. Отметьте ряд, в котором в обоих словах на месте пропуска пишется -ЩИК.
1) водопроводчик (проводить), фрезеровщик (не на д – т, з – с, ж)
2) переводчик (переводить), верстальщик (не на д – т, з – с, ж)
3) танцовщик (не на д – т, з – с, ж), дальнобойщик (не на д – т, з – с, ж)
4) вербовщик (не на д – т, з – с, ж), передатчик (передатчик < дать)
7. Отметьте ряд, в котором в обоих словах на месте пропуска пишется -ЧИК.
1) переносчик (переносить), прокатчик (прокатать)
2) уборщик (не на д – т, з – с, ж), грузчик (грузить)
3) ракетчик (ракета), фрезеровщик (не на д – т, з – с, ж)
4) объездчик (объездить), крановщик (не на д – т, з – с, ж)
*Цитирирование задания со ссылкой на учебник производится исключительно в учебных целях для лучшего понимания разбора решения задания.
*К сожалению, временные проблемы с публикацией комментариев с мобильных устройств.