Урок 8 Часть 2 ГДЗ Рабочая тетрадь Петерсон 4 класс (2023) (Математика)
Решение #1

Рассмотрим вариант решения задания из учебника Петерсон 4 класс, Просвещение:
1. Какую часть отрезка CD составляет отрезок АВ? Какую часть отрезка АВ составляет отрезок CD? Допиши равенства. Что ты замечаешь?
Какой из этих отрезков можно назвать правильной частью другого отрезка, а какой - неправильной частью?
Проверь себя по учебнику, стр. 18. Если нужно, исправь ошибки.
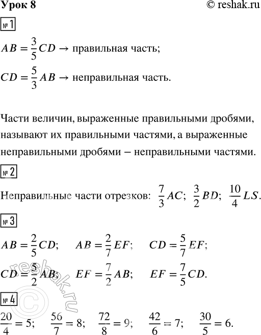
2. Найди и подчеркни неправильные части отрезков:
4/5 EF 7/3 АС 2/9 МК 5/8 ХУ 3/2 BD 10/4 LS
3. Определи, какую часть каждый из отрезков на рисунке составляет от остальных отрезков.
4. Запиши, каким натуральным числам равны дроби:
20/4 56/7 72/8 42/6 30/5
5. Реши уравнения. Сделай проверку устно.
x + 5/9 = 7/9 y - 4/11 = 6/11 12/10 - n = 8/10
6. Вася шифрует числа. Сначала он выписывает произведение первой и второй цифр, за ним - второй и третьей и так далее. Например, число 346 превратится в 1224. Сколько чисел превращается в 5648?
(А) 0 (В) 1 (C) 2 (D) 3 (E) 4
Похожие решебники
Популярные решебники 4 класс Все решебники
*К сожалению, временные проблемы с публикацией комментариев с мобильных устройств.