Урок 8 Часть 2 ГДЗ Петерсон 3 класс (Математика)
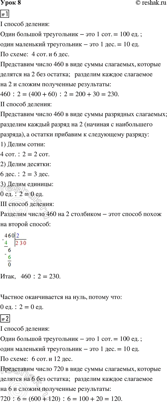
Решение #1 (Учебник 2022)
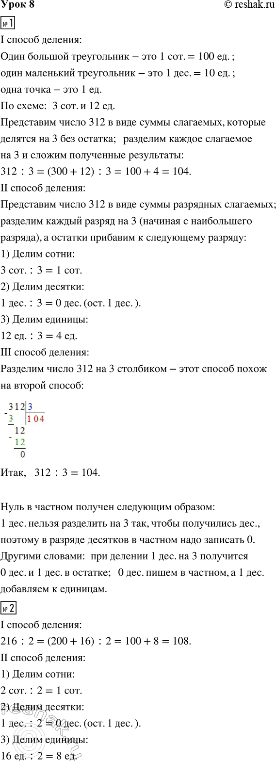
Решение #2 (Учебник 2012)

Рассмотрим вариант решения задания из учебника Петерсон 3 класс, Просвещение:
1. Рассмотри различные способы деления 312 : 3. Объясни, как получен нуль в частном.
2. Реши примеры тремя способами (как в № 1):
216 : 2 428 : 4 1030 : 5
3. Выполни деление углом и сделай проверку:
а) 918 : 3 в) 1640 : 8 д) 7049 : 7 ж) 36 525 : 5
б) 804 : 2 г) 3628 : 4 е) 6012 : 6 з) 27 144 : 9
4. Реши уравнения с комментированием и сделай проверку:
4000 · х = 720 000 х : 9 = 36 090 80 000 : х = 1600
5. Вычисли. Расположи ответы в порядке возрастания и расшифруй имя известного учёного. Найди о нём информацию.
(И) 620 - 531; (П) 6752 - 6675;
(О) 5200 - 745; (А) 20 073 - 18 319;
(Г) 3086 - 915; (Р) 159 016 - 148 756.
(Ф) 8006 - 7458;
6. а) Петру Ивановичу надо пройти 1 км, а он прошёл 654 м. Сколько ему осталось пройти?
б) Варя за первый час прошла 3 км 520 м, а за второй час - 4 км 480 м. Сколько всего метров она прошла за эти два часа?
7. а) За первый день турист прошёл 16 км, а за второй - на 2000 м больше. Сколько километров он прошёл за эти 2 дня?
б) Два поезда едут навстречу друг другу из двух городов. Первый поезд прошёл до встречи 78 км, а второй - в 3 раза больше. Чему равна длина пути между этими городами? На сколько километров меньше прошёл до встречи первый поезд, чем второй?
8. Все натуральные числа от 1 до 100 записаны в один ряд. Сколько раз повторяется в этом ряду цифра 0, цифра 1, цифра 5, цифра 7, цифра 9?
9. Игра «Пифагор»
1) Нарисуй на бумаге квадрат со стороной 5 см.
2) Разбей этот квадрат на части, как показано на рисунке.
3) Раскрась части квадрата разными цветами.
4) Вырежи каждую часть квадрата.
5) Составь из этих частей «кораблик» и наклей его в тетрадь.
1. Объясни 3 способа деления числа 460 на 2. Почему частное оканчивается на нуль?
2. Найди значение частного 720 : 6 тремя способами: первым способом — устно, а вторым и третьим — письменно.
3. Выполни деление углом и сделай проверку:
а) 2730 : 3; в) 78 500 : 5;
б) 48 640 : 8; г) 2 274 000 : 6.
4. Найди значения выражений:
1710 : 3 42 560 : 8 32 200 : 4
3036 : 6 51 800 : 7 637 200 : 9
5. Реши уравнения с комментированием:
x + 5591 = 7030 8005 - x = 6997 x - 36 083 = 568
6. Запиши выражения и прочитай их, называя последнее действие.
а) Из произведения чисел а и b вычесть сумму чисел c и d.
б) Частное чисел m и n умножить на разность чисел k и t.
в) Сумму чисел x и у разделить на произведение чисел а и с.
г) Разность чисел b и d умножить на частное чисел m и k.
7. Надо было построить дорогу длиной а км. Сначала построили b км, а потом — c км. Сколько километров осталось построить?
Реши задачу, если:
1) а = 32, b = 14, с = 9;
2) а = 234, b = 76, с = 98.
8. Два катера отошли от одной пристани в противоположных направлениях. Первый катер прошёл 56 км, а второй катер — в 2 раза меньше, чем первый. Какое расстояние стало между катерами? На сколько километров больше прошёл первый катер, чем второй?
9. Придумай задачи, которые решаются так:
а) (240 : 6) · 9; б) 560 : (350 : 5).
10. Найди «лишнее» число: 35, 44, 56, 80, 71, 125, 26. Возможны ли другие решения?
11. Литературная викторина «Волшебные слова»
Пользуясь заданным алгоритмом, найди значения x, сопоставь их соответствующим буквам и расшифруй название сказки. Назови имя её главного героя и вспомни «волшебные слова», которые он говорил.
Популярные решебники 3 класс Все решебники
*К сожалению, временные проблемы с публикацией комментариев с мобильных устройств.