Упр.8 Часть 2 ГДЗ Быстрова Кибирева 9 класс (Русский язык)
Решение #1

Рассмотрим вариант решения задания из учебника Быстрова, Кибирева 9 класс, Русское слово:
8 Спишите предложения, вставляя пропущенные знаки препинания. С помощью схем объясните их постановку.
1) Солнце опускалось в море на небе тихо гасла багряная заря. (М. Горький) 2) Небо очистилось замелькали звёзды становилось уже светло. (С. Аксаков) 3) Было жарко душно в закрытые двери стучался ветер в печке гудело слышались вздохи из кухни вздохи зловещие. (А. Чехов) 4) Далеко за Доном громоздились тяжёлые грозовые тучи наискось резали небо молнии чуть слышно погромыхивал гром. (М. Шолохов) 5) Бесшумные молнии исподтишка но стремительно и сильно били в луга далеко за Полянами уже горел стог сена. (К. Паустовский) 6) Герасим схватил Муму стиснул её в своих объятиях она в одно мгновение облизала ему нос глаза усы и бороду. (Я. Тургенев)
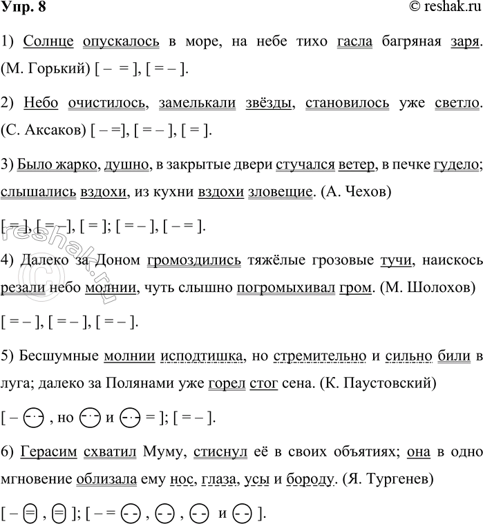
1) Солнце опускалось в море, на небе тихо гасла багряная заря. (М. Горький) [ – = ], [ = – ].
2) Небо очистилось, замелькали звёзды, становилось уже светло. (С. Аксаков) [ – =], [ = – ], [ = ].
3) Было жарко, душно, в закрытые двери стучался ветер, в печке гудело; слышались вздохи, из кухни вздохи зловещие. (А. Чехов)
[ = ], [ = –], [ = ]; [ = – ], [ – = ].
4) Далеко за Доном громоздились тяжёлые грозовые тучи, наискось резали небо молнии, чуть слышно погромыхивал гром. (М. Шолохов)
[ = – ], [ = – ], [ = – ].
5) Бесшумные молнии исподтишка, но стремительно и сильно били в луга; далеко за Полянами уже горел стог сена. (К. Паустовский)
[ – , но и = ]; [ = – ].
6) Герасим схватил Муму, стиснул её в своих объятиях; она в одно мгновение облизала ему нос, глаза, усы и бороду. (Я. Тургенев)
[ – = , = ]; [ – = - - , - - , - - и - - ].
Популярные решебники 9 класс Все решебники
*К сожалению, временные проблемы с публикацией комментариев с мобильных устройств.