Стр.78 Часть 2 ГДЗ Рабочая тетрадь Дорофеев Миракова 4 класс (Математика)
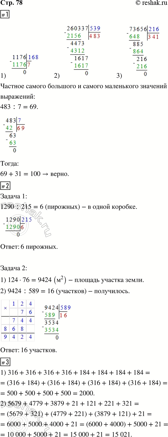
Решение #1

Рассмотрим вариант решения задания из учебника Дорофеев, Миракова, Бука 4 класс, Просвещение:
1. Выполни деление.
1) 1176 : 168 2) 260 337 : 539 3) 73 656 : 216
Вычисли частное самого большого и самого маленького значений выражений.
Прибавь к результату 31. Проверь, должно получиться 100.
2. Реши задачи.
1) Укладчица разложила 1 290 пирожных поровну в 215 коробок. Сколько пирожных в одной коробке?
2) Прямоугольный участок земли, длина которого равна 124 м, а ширина — 76 м, разделили на несколько равных участков, площадью по 589 м^2 каждый. Сколько таких участков получилось?
3. Выполни действия удобным способом, подчеркнув одной чертой одну группу удобных слагаемых, двумя чертами другую и т. д., как в образце.
1) 316 + 316 + 316 + 316 + 184 + 184 + 184 + 184
2) 5679 + 4779 + 3879 + 21 + 121 + 221 + 321
Похожие решебники
Популярные решебники 4 класс Все решебники
*К сожалению, временные проблемы с публикацией комментариев с мобильных устройств.