Страница 77 Часть 2 ГДЗ Моро 3 класс (Математика)
Решение #1

Рассмотрим вариант решения задания из учебника Моро, Бантова, Бельтюкова 3 класс, Просвещение:
6. 1) Во время игры «Поле чудес» Оля набрала 540 очков, Маша — на 120 очков меньше, чем Оля, а Коля — столько очков, сколько Оля и Маша вместе. Сколько очков набрал Коля?
2) Рассмотри таблицу и скажи, какие призы мог выбрать Коля.
Управляемая машина — 110
Шагающая кукла — 120
Электронная игра — 200
Лыжи с палками — 270
Роликовые коньки — 300
Велосипед — 650
7.
456 - 184 166 + 334 360 - 60 - 30
527 - 519 292 + 468 670 - 10 - 70
731 - 403 440 + 196 720 - 200 + 50
8. Найди сумму, разность, произведение и частное чисел: 24 и 3; 83 и 1; 48 и 2.
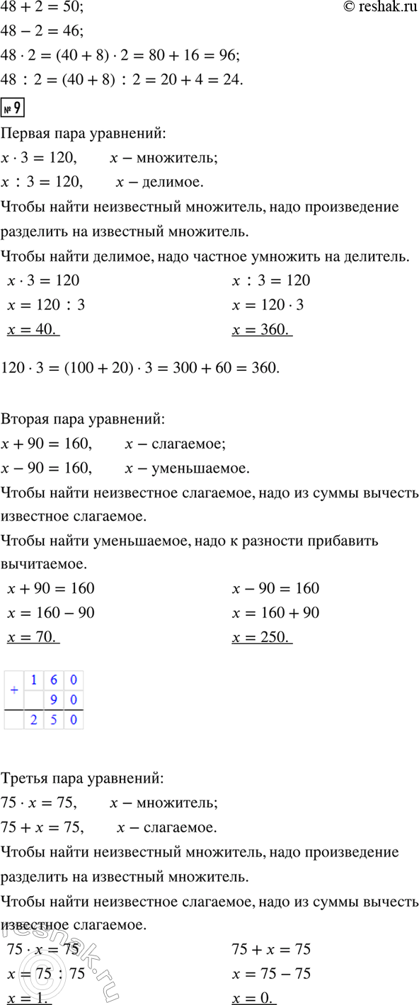
9. Сравни уравнения каждой пары; сравни их решения.
х · 3 = 120 х + 90 = 160 75 · х = 75
х : 3 = 120 х - 90 = 160 75 + х = 75
Популярные решебники 3 класс Все решебники
*размещая тексты в комментариях ниже, вы автоматически соглашаетесь с пользовательским соглашением