Упр.71 Часть 2 ГДЗ Климанова Бабушкина 4 класс (Русский язык)
Решение #1 (Учебник 2024)
Решение #2 (Учебник 2019)

Рассмотрим вариант решения задания из учебника Климанова, Бабушкина 4 класс, Просвещение:
Спишите предложения, вставляя пропущенные буквы и ставя слова из скобок в нужный падеж. Укажите склонение и падеж существительных по образцу. Проверьте работу друг у друга.
1. Не загибай стр..ниц в (книга и тетрадь). 2. Гусеницы появились на (фасоль, капуста и морковь). 3. Пчёлы сидели на (роза, сирень). 4. Я жил в (Сибирь) и на (Урал), строил электростанции на (Ангара, Обь, Енисей). 5. Мы были на экскурсии в (Уфа, Ростов, Казань). 6. В праз..ник на (улица и площ..дь) развевались флаги. 7. Мать рассказывала о своём сыне с (гордость). 8. Наш катер причалил к (пристань). 9. С горы вся мес..ность видна как на (ладонь).
Образец. Не загибай страниц в книге (1-е скл., П. п.) и в тетради (3-е скл., П. п.).
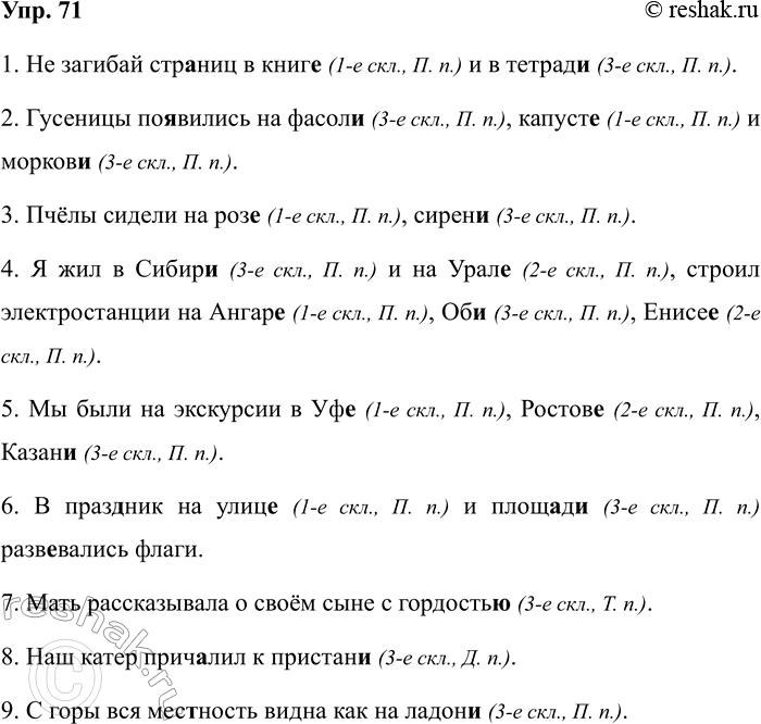
1. Не загибай страниц в книге (1-е скл., П. п.) и в тетради (3-е скл., П. п.).
2. Гусеницы появились на фасоли (3-е скл., П. п.), капусте (1-е скл., П. п.) и моркови (3-е скл., П. п.).
3. Пчёлы сидели на розе (1-е скл., П. п.), сирени (3-е скл., П. п.).
4. Я жил в Сибири (3-е скл., П. п.) и на Урале (2-е скл., П. п.), строил электростанции на Ангаре (1-е скл., П. п.), Оби (3-е скл., П. п.), Енисее (2-е скл., П. п.).
5. Мы были на экскурсии в Уфе (1-е скл., П. п.), Ростове (2-е скл., П. п.), Казани (3-е скл., П. п.).
6. В праздник на улице (1-е скл., П. п.) и площади (3-е скл., П. п.) развевались флаги.
7. Мать рассказывала о своём сыне с гордостью (3-е скл., Т. п.).
8. Наш катер причалил к пристани (3-е скл., Д. п.).
9. С горы вся местность видна как на ладони (3-е скл., П. п.).
Спишите стихотворные строки. Найдите в них имена существительные, определите их склонение и падеж.
Вот ворона на крыше покатой
Так с зимы и осталась лохматой...
А уж в воздухе — вешние звоны,
Даже дух занялся у вороны...
Что белеет под нежною травкой?
Вот желтеют под серою лавкой
Прошлогодние мокрые стружки...
Это всё у вороны — игрушки.
А. Блок
Вот ворона (1-го скл.; И. п.) на крыше (1-го скл.; П. п.) покатой
Так с зимы (1-го скл.; Р. п.) и осталась лохматой…
А уж в воздухе (2-го скл.; П. п.) — вешние звоны (2-го скл.; И. п.),
Даже дух (2-го скл.; И. п.) занялся у вороны (1-го скл.; Р. п.) …
Что белеет под нежною травкой (1-го скл.; Т. п.)?
Вот желтеют под серою лавкой (1-го скл.; Т. п.)
Прошлогодние мокрые стружки (1-го скл.; И. п.) …
Это всё у вороны (1-го скл.; Р. п.) — игрушки (1-го скл.; И. п.).
Похожие решебники
Популярные решебники 4 класс Все решебники
*К сожалению, временные проблемы с публикацией комментариев с мобильных устройств.