Страница 70 Часть 2 ГДЗ Моро 3 класс (Математика)
Решение #1

Рассмотрим вариант решения задания из учебника Моро, Бантова, Бельтюкова 3 класс, Просвещение:
1. Объясни вычисления.
34 + 27 = 61 534 + 27 = 561 534 + 427 = 961
83 - 67 = 16 483 - 67 = 416 483 - 167 = 316
2. Вычисли, используя запись столбиком, и сделай проверку.
208 + 629 356 - 238 846 - 37
3. В городе 156 школ, а детских садов на 30 меньше. Сколько всего ... ?
4. Зимой в городе было 36 открытых катков, а катков с искусственным льдом в 9 раз меньше. На сколько больше ... ?
5.
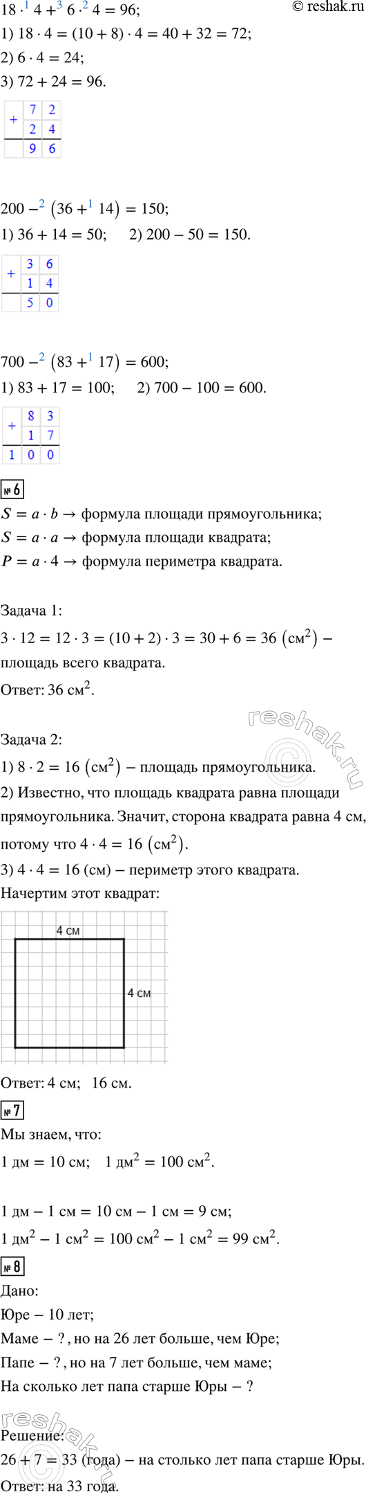
44 : 2 · 4 13 · 7 - 8 · 5 200 - (36 + 14)
88 : 44 · 36 18 · 4 + 6 · 4 700 - (83 + 17)
6. 1) Площадь одной двенадцатой части квадрата 3 см^2. Найди площадь всего квадрата.
2) Начерти квадрат, площадь которого равна площади прямоугольника со сторонами 2 см и 8 см. Найди периметр этого квадрата.
7. 1 дм - 1 см 1 дм^2 - 1 см^2
8. Юре 10 лет. Мама старше Юры на 26 лет, папа старше мамы на 7 лет. На сколько лет папа старше Юры? Реши задачу одним действием.
9. Какое число пропущено? 1, 3, 9, ?, 81.
? Вычисли. 328 + 246 574 - 139
Ребусы.
Популярные решебники 3 класс Все решебники
*размещая тексты в комментариях ниже, вы автоматически соглашаетесь с пользовательским соглашением