Урок 7 Часть 2 ГДЗ Петерсон 3 класс (Математика)
Решение #1 (Учебник 2022)
Решение #2 (Учебник 2012)

Рассмотрим вариант решения задания из учебника Петерсон 3 класс, Просвещение:
1. Выполни действия:
а) 952 : 4 в) 5865 : 5 д) 36 816 : 6 ж) 72 040 · 900
б) 684 : 9 г) 4039 : 7 е) 92 504 : 8 з) 3000 · 20 580
2. Определи, верно ли выполнено деление с остатком:
а) 55 : 9 = 4 (ост. 1) в) 3 : 5 = 0 (ост. 3) д) 47 : 5 = 8 (ост. 7)
б) 24 : 7 = 2 (ост. 10) г) 4 : 6 = 1 (ост. 2) е) 90 : 21 = 4 (ост. 6)
3. Найди значения выражений:
а) 2 м 7 см + 49 дм 8 см - 960 мм
б) 13 км 52 м - 9 км 674 м + 61 000 см
в) 6 т 48 кг + 3 ц 2 кг - 850 000 г
г) 12 т 10 кг - 1 т 906 кг + 76 000 г
4. Сравни:
45 см ? 2 м 1800 г ? 1 кг 800 г 60 мм ? 6 дм
12 ц ? 56 кг 7 т ? 70 ц 5 км ? 800 м
5. Какие цифры пропущены? Дополни и запиши примеры в тетради:
а) 17*5 : 5 б) 7*07 : 3
6. Запиши выражения:
а) Сумму чисел а и b умножить на разность чисел с и d.
б) Из частного чисел m и n вычесть число k.
в) К произведению чисел а и с прибавить частное чисел х и у.
г) Разность чисел b и m разделить на произведение чисел k и t. Прочитай составленные выражения, называя вначале последнее действие.
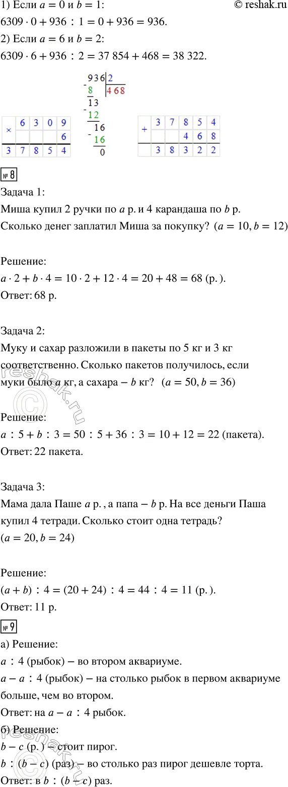
7. Прочитай выражение разными способами: 6309 · а + 936 : b.
Найди его значение, если: 1) а = 0, b = 1; 2) а = 6, b = 2.
8. Придумай задачи, решением которых являются выражения:
а · 2 + b · 4 а : 5 + b : 3 (а + b) : 4
Подбери подходящие значения а и b и выполни действия.
9. БЛИЦтурнир
а) В первом аквариуме а рыбок, а во втором - в 4 раза меньше. На сколько рыбок в первом аквариуме больше, чем во втором?
б) Торт стоит b р., а пирог - на с р. меньше. Во сколько раз пирог дешевле торта?
в) В мешке было m кг яблок. Из него брали 10 дней по n кг. Сколько яблок ещё осталось в мешке?
г) На костюм идёт х м ткани, а на платье - у м. Сколько нужно этой ткани на пошив таких же 2 костюмов и 3 платьев?
д) В первой коробке d ручек, а во второй - в 3 раза меньше, чем в первой. Сколько ручек в двух коробках?
10. Построй с помощью линейки отрезок АВ, равный 5 см. Используя циркуль, проведи две окружности с центрами в точках А и В так, чтобы: а) они имели две общие точки; б) они имели одну общую точку; в) они не имели общих точек. Найди сумму радиусов построенных окружностей и сравни её с длиной отрезка АВ. Что ты замечаешь?
11. Артём задумал число, умножил его на 6, разделил на 40, прибавил 65 и вычел 18. В результате у него получилось 50. Какое число задумал Артём?
12. Используя рисунок, определи, сколько весит одна морковка и сколько весит один кочан капусты. (Масса каждой морковки одна и та же, и все кочаны одинаковые.)
13. Литературная викторина «Волшебные слова»
Реши примеры. Расшифруй «волшебные слова». Вспомни, кто их говорил.
(Ф) 48 - 38 (Р) 28 : 4 · 30 (К) 15 · 4 : 10
(А) 54 + 9 (У) 450 : 5 · 2 (Ч) 560 : 7 · 4
(Л) 70 - 14 (М) 81 : 9 · 80 (И) 50 · 60 : 100
(Т) 24 + 36 (П) 400 · 2 : 100 (Б) 45 : (13 - 4)
(Е) 27 + 18 (О) 140 : 70 · 10 (С) 8 · 8 - 6 · 7
14. Сколько различных прямоугольников можно сложить из 14 спичек? Найди их периметры и площади, если длина одной спички равна 5 см. Что ты замечаешь?
1. Рассмотри различные способы вычисления частного 312 : 3. Объясни, как получен нуль в частном.
2. Выполни деление 428 : 4 тремя способами: первым способом — устно, а вторым и третьим — письменно.
3. Выполни деление углом и сделай проверку:
а) 648 : 6; б) 1640 : 8;
в) 7574 : 7; г) 36 545 : 5.
4. Найди значения выражений:
318 : 3 4963 : 7 27 576 : 9
504 : 6 3225 : 5 47 614 : 7
972 : 4 1648 : 8 318 624 : 6
5. а) Пете надо было пройти 1 км, а он прошёл 654 м. Сколько ему осталось пройти?
б) Варя за первый час прошла 3 км 520 м, а за второй час — 4 км 480 м. Сколько метров она прошла за эти два часа?
6. а) За первый день турист прошёл 16 км, а за второй — на 2000 м больше. Сколько километров он прошёл за эти 2 дня?
б) Два поезда едут навстречу друг другу из двух городов. Первый поезд прошёл до встречи 78 км, а второй — в 3 раза больше, чем первый.
Чему равна длина пути между этими городами? На сколько километров меньше прошёл до встречи первый поезд, чем второй?
7. Реши уравнения:
4000 · x = 720 000 x : 9 = 36 090 80 000 : x = 1600
8. Расположи ответы примеров в порядке возрастания, сопоставь им соответствующие буквы и расшифруй имя известного учёного Древней Греции:
(И) 620 - 531; (Г) 3087 - 915; (Ф) 8006 - 7458; (П) 6752 - 6675;
(О) 5200 - 745; (А) 20 073 - 18 319; (Р) 159 016 - 148 756.
9. Все натуральные числа от 1 до 100 записаны в один ряд. Сколько раз повторяется в этом ряду цифра 0, цифра 1, цифра 5, цифра 7, цифра 9?
10. Игра «Пифагор»
1) Наложи кальку на квадрат, обведи все линии, которые есть на рисунке.
2) Разрежь по этим линиям квадрат на 7 частей.
3) С помощью полученной «выкройки» вырежь такие же части из плотной цветной бумаги.
4) Составь из этих частей «кораблик» и наклей его в тетрадь.
Популярные решебники 3 класс Все решебники
*К сожалению, временные проблемы с публикацией комментариев с мобильных устройств.