Упр.678 Часть 2 ГДЗ Дорофеев Петерсон 5 класс (Математика)
Решение #1
Решение #2

Рассмотрим вариант решения задания из учебника Дорофеев, Петерсон 5 класс, Бином:
678. Из всех собранных грибов 2/5 засушили, 5/9 оставшихся - засолили, а остальные 28 штук пожарили. Сколько всего собрали грибов? Какую часть всех грибов засолили?
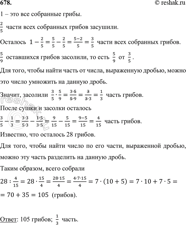
1 – это все собранные грибы.
2/5 части всех собранных грибов засушили.
Осталось 1-2/5=5/5-2/5=(5-2)/5=3/5 части всех собранных грибов.
5/9 оставшихся грибов засолили, то есть 5/9 от 3/5 .
Для того, чтобы найти часть от числа, выраженную дробью, можно это число умножить на данную дробь.
Значит, засолили 3/5•5/9=(3•5)/(5•9)=3/(3•3)=1/3 часть грибов.
После сушки и засолки осталось
3/5-1/3=(3•3)/(5•3)-(1•5)/(3•5)=9/15-5/15=(9-5)/15=4/15 часть грибов.
Известно, что осталось 28 грибов.
Для того, чтобы найти число по его части, выраженной дробью, можно эту часть разделить на данную дробь.
Таким образом, всего собрали
28:4/15=28•15/4=(28•15)/4=(4•7•15)/4=7•(10+5)=7•10+7•5=
=70+35=105 (грибов).
Ответ: 105 грибов; 1/3 часть.
Популярные решебники 5 класс Все решебники
*К сожалению, временные проблемы с публикацией комментариев с мобильных устройств.