Страница 67 Часть 2 ГДЗ Моро 3 класс (Математика)
Решение #1

Рассмотрим вариант решения задания из учебника Моро, Бантова, Бельтюкова 3 класс, Просвещение:
Объясни разные способы вычислений.
450 + 30 = 400 + (50 + 30) = 480, или 45 дес. + 3 дес. = 48 дес.
380 + 20 = 300 + (80 + 20) = 400, или 38 дес. + 2 дес. = 40 дес.
620 - 200 = (600 - 200) + 20 = 420, или 62 дес. - 20 дес. = 42 дес.
1. Вычисли с устным объяснением.
420 + 50 830 - 300 650 + 50 120 - 20 - 40
420 + 500 830 - 20 240 + 60 230 - 30 - 50
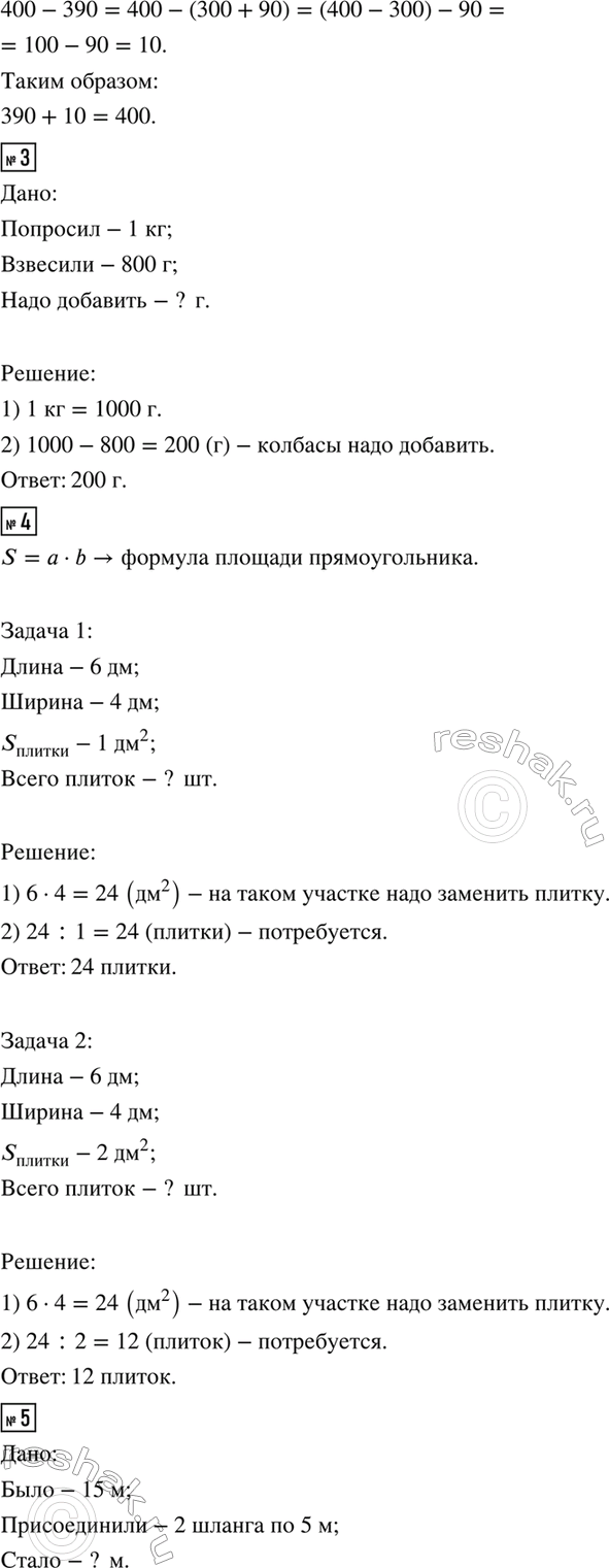
2. Дополни до 400 числа: 340, 370, 380, 390.
3. Покупатель попросил взвесить 1 кг колбасы. Продавец отрезал кусок, масса которого оказалась равной 800 г. Сколько граммов колбасы надо добавить?
4. На стене в кухне надо заменить плитки на участке прямоугольной формы, длина которого 6 дм, а ширина 4 дм. Сколько потребуется плиток, если площадь каждой из них 1 дм^2? 2 дм^2?
5. К шлангу длиной 15 м присоединили 2 шланга по 5 м. Какой длины получился шланг?
6. Сумму чисел 190 и 10 уменьши в 100 раз. Разность чисел 860 и 60 уменьши на 100.
7. Выполни деление с остатком и проверь.
57 : 4 99 : 2 47 : 7 69 : 22
8. Белочка заготовила орехов в 2 раза больше, чем грибов. Затем она принесла ещё 8 грибов, и грибов стало столько же, сколько и орехов. Сколько орехов заготовила белочка?
? Дополни до 800 числа: 750, 760, 770, 790.
Начерти и раскрась.
Популярные решебники 3 класс Все решебники
*размещая тексты в комментариях ниже, вы автоматически соглашаетесь с пользовательским соглашением