Упр.65 Часть 2 ГДЗ Дорофеев Петерсон 5 класс (Математика)
Решение #1
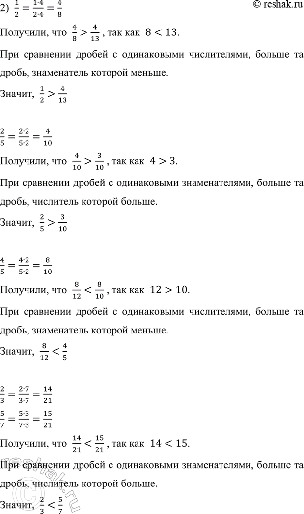
Решение #2

Рассмотрим вариант решения задания из учебника Дорофеев, Петерсон 5 класс, Бином:
65. 1) Приведи каждую дробь к числителю 6 и сравни дроби: 18/75 и 3/56.
2) Сравни дроби, приведя их к общему числителю или знаменателю:
1/2 и 4/13, 2/5 и 3/10, 8/12 и 4/5, 2/3 и 5/7.
При сравнении дробей с одинаковыми числителями, больше та дробь, знаменатель которой меньше.
При сравнении дробей с одинаковыми знаменателями, больше та дробь, числитель которой больше.
1) Для того, чтобы привести первую дробь к числителю 6, необходимо числитель и знаменатель дроби разделить на 3, так дробь останется равной исходной (основное свойство дроби).
18/75=(18:3)/(75:3)=6/25
Для того, чтобы привести вторую дробь к числителю 6, необходимо числитель и знаменатель дроби умножить на 2, так дробь останется равной исходной (основное свойство дроби).
3/56=(3•2)/(56•2)=6/112
Получили, что 6/25 > 6/112 , так как 25 < 112.
При сравнении дробей с одинаковыми числителями, больше та дробь, знаменатель которой меньше.
Значит, 18/75 > 3/56
2) 1/2=(1•4)/(2•4)=4/8
Получили, что 4/8 > 4/13 , так как 8 < 13.
При сравнении дробей с одинаковыми числителями, больше та дробь, знаменатель которой меньше.
Значит, 1/2 > 4/13
2/5=(2•2)/(5•2)=4/10
Получили, что 4/10 > 3/10 , так как 4 > 3.
При сравнении дробей с одинаковыми знаменателями, больше та дробь, числитель которой больше.
Значит, 2/5 > 3/10
4/5=(4•2)/(5•2)=8/10
Получили, что 8/12 < 8/10 , так как 12 > 10.
При сравнении дробей с одинаковыми числителями, больше та дробь, знаменатель которой меньше.
Значит, 8/12 < 4/5
2/3=(2•7)/(3•7)=14/21
5/7=(5•3)/(7•3)=15/21
Получили, что 14/21 < 15/21 , так как 14 < 15.
При сравнении дробей с одинаковыми знаменателями, больше та дробь, числитель которой больше.
Значит, 2/3 < 5/7
Популярные решебники 5 класс Все решебники
*К сожалению, временные проблемы с публикацией комментариев с мобильных устройств.