Упр.627 Часть 2 ГДЗ Дорофеев Петерсон 5 класс (Математика)
Решение #1
Решение #2

Рассмотрим вариант решения задания из учебника Дорофеев, Петерсон 5 класс, Бином:
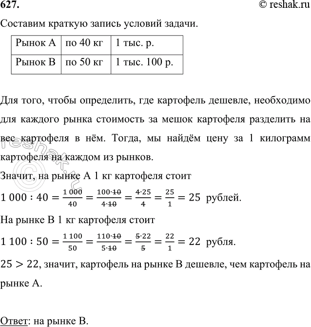
627. На оптовом рынке A картофель продаётся мешками по 40 кг, и каждый мешок стоит 1 тыс. р. На оптовом рынке В картофель продается мешками по 50 кг, и каждый мешок стоит 1 тыс. 100 р. Где картофель дешевле?
Для того, чтобы определить, где картофель дешевле, необходимо для каждого рынка стоимость за мешок картофеля разделить на вес картофеля в нём. Тогда, мы найдём цену за 1 килограмм картофеля на каждом из рынков.
Значит, на рынке А 1 кг картофеля стоит
1 000:40=(1 000)/40=(100•10)/(4•10)=(4•25)/4=25/1=25 рублей.
На рынке В 1 кг картофеля стоит
1 100:50=(1 100)/50=(110•10)/(5•10)=(5•22)/5=22/1=22 рубля.
25 > 22, значит, картофель на рынке В дешевле, чем картофель на рынке А.
Ответ: на рынке В.
Популярные решебники 5 класс Все решебники
*К сожалению, временные проблемы с публикацией комментариев с мобильных устройств.