Упр.597 Часть 2 ГДЗ Рамзаева 3 класс (Русский язык)
Решение #1
Решение #2

Рассмотрим вариант решения задания из учебника Рамзаева 3 класс, Просвещение:
597. Спиши предложения, вставь пропущенные буквы. Определи род глаголов в форме прошедшего времени, выдели окончания.
1. Лампа осв..тило комн..ту. 2. Фонарик осв..тил площа.жу. 3. Со..це осветило лес.
Сравни глаголы мужского, женского и среднего рода. На какие вопросы отвечают глаголы в форме прошедшего времени в единственном числе? Какие окончания имеют глаголы в формах мужского, женского и среднего рода?
Ответ 1
1. Лампа осветила (проверочное слово: свет) комнату. (словарное слово)
2. Фонарик осветил (проверочное слово: свет) площадку. (проверочное слово: площадок)
3. Солнце (проверочное слово: солнечный) осветило лес.
1. Лампа осветила (лампа (что сделала?) осветила; женский род) комнату.
2. Фонарик осветил (фонарик (что сделал?) осветил; мужской род) площадку.
3. Солнце осветило (солнце (что сделало?) осветило; средний род) лес.
Глаголы в форме прошедшего времени в единственном числе отвечают на вопросы:
- мужской род: что сделал? что делал?
- женский род: что сделала? что делала?
- средний род: что сделало? что делало?
Глаголы в форме прошедшего времени имеют окончания:
- мужской род: нулевое окончание
- женский род: окончание -а
- средний род: окончание -о
Ответ 2
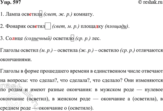
1. Лампа осветила (свет, ж. р.) комнату.
2. Фонарик осветил… (свет, м. р.) площадку (площади).
3. Солнце (солнечный) осветило (ср. р.) лес.
Глаголы осветил (м. р.) – осветила (ж. р.) – осветило (ср. р.) отличаются окончаниями.
Глаголы в форме прошедшего времени в единственном числе отвечают на вопросы: что сделал?, что сделала?, что сделало? Они изменяются по родам и имеют разные окончания: в мужском роде — нулевое окончание (осветил), в женском роде — окончание а (осветила), в среднем роде — окончание о (осветило).
Популярные решебники 3 класс Все решебники
*К сожалению, временные проблемы с публикацией комментариев с мобильных устройств.