🔥ГДЗ под запретом?

Упр.589 Часть 2 ГДЗ Львова Львов 7 класс (Русский язык)

Решение #1

Изображение 589. 1. Спишите отрывки из стихотворений, вставляя пропущенные буквы и знаки препинания. Составьте схемы предложений, объясните постановку знаков препинания. Определите,...
Дополнительное изображение
Дополнительное изображение

Рассмотрим вариант решения задания из учебника Львова, Львов 7 класс, Мнемозина:
589. 1. Спишите отрывки из стихотворений, вставляя пропущенные буквы и знаки препинания. Составьте схемы предложений, объясните постановку знаков препинания. Определите, что соединяет союз и в каждом примере.
1) Куска лишь хлеба он пр_сил
И взор являл ж_вую муку
И кто-то кам_нь пол_жил
В его пр_тянутую руку.
2) Я подн_л б_язливый взгля_
И жадно вслуш_ваться стал:
И ближе, ближе всё звучал
Грузинк_ гол_с мол_лой...
3) По нёбу полуноч_ анг_л л_тел
И тихую песню он пел
И мес_ц и звёзды и тучи т_лпой
Вн_мали той песн_ св_той.
4) Ви_зу глуб_ко подо мной
П_ток уе_денный грозой
Шумел и шум его глухой
С_рдитых сотне гол_сов
Подоб_лся...
(М. Лермонтов)
1. Куска лишь хлеба он просил (безуд. глас., просит),
И взор являл живую (безуд. глас., жив) муку,
И кто-то камень (словар. слово) положил
В его протянутую руку.
[ ], и [ ], и [ ].
Союз «и» соединяет части сложносочинённого предложения.
2. Я поднял (поднять) боязливый (безуд. глас., бойся) взгляд (пар. согл., глядеть)
И жадно вслушиваться (вслушиваюсь) стал:
И ближе, ближе всё звучал
Грузинки (сущ., 1-е скл., Р. п.) голос (-оло-) молодой (-оло-)…
[ О и О]: и [ О, О ].
Первый союз «и» соединяет однородные сказуемые, второй соединяет части сложносочинённого предложения.
3. По небу полуночи (сущ., 3-е скл., Р. п.) ангел (словар. слово) летел (безуд. глас., лёт),
И тихую песню он пел,
И месяц (словар. слово), и звёзды, и тучи толпой (безуд. глас., толпы)
Внимали той песни (сущ., 1-е скл., Д. п.) святой (безуд. глас., свято).
[ ], и [ ], [и О, и О, и О ].
Первый союз «и» соединяет части сложносочинённого предложения, последующие союзы соединяют однородные подлежащие.
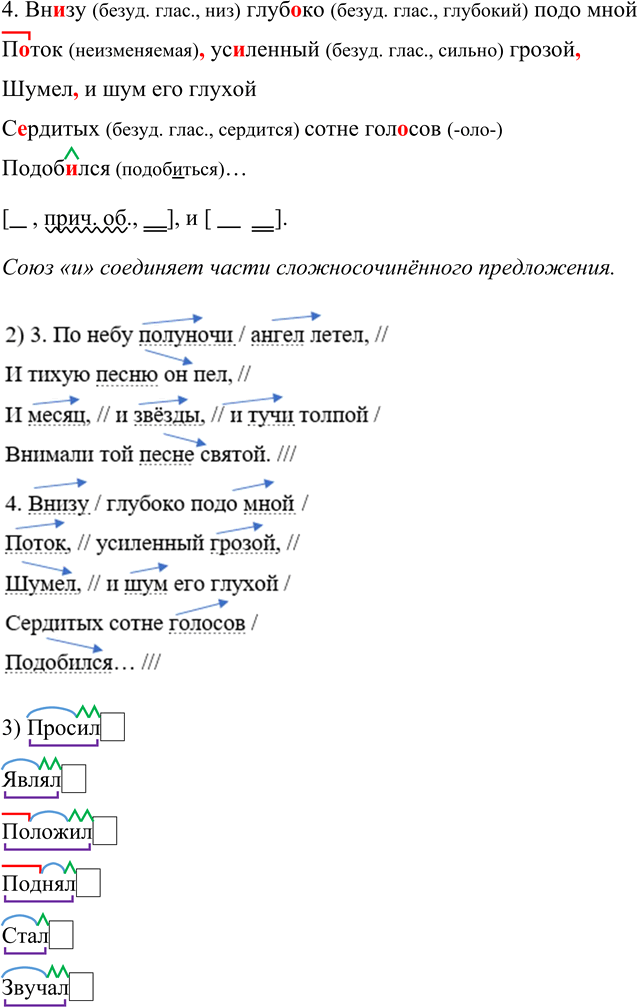
4. Внизу (безуд. глас., низ) глубоко (безуд. глас., глубокий) подо мной
Поток (неизменяемая), усиленный (безуд. глас., сильно) грозой,
Шумел, и шум его глухой
Сердитых (безуд. глас., сердится) сотне голосов (-оло-)
Подобился (подобиться)…
[ , прич. об., ], и [ ].
Союз «и» соединяет части сложносочинённого предложения.
2. Кто лучше? Проведите интонационную разметку третьего и четвёртого отрывков. Затем прочитайте их вслух, стараясь определить, правильно ли вы расставили логические ударения, места пауз, особенности повышения/понижения голоса и смогли ли выбрать правильный тон речи. Послушайте, как читают вслух эти фрагменты ваши одноклассники. Оцените выразительность чтения и сделайте выводы.
3. Проведите морфемный разбор глаголов в форме прошедшего времени.
Просил…
Являл…
Положил…
Поднял…
Стал…
Звучал…
Летел…
Пел…
Внимали
Шумел…
Подобил…ся
4. Докажите, что в выделенных словах наблюдается явление полногласия. Приведите подобные примеры.
В словах «голос» и «молодой» действительно наблюдается явление полногласия.
Полногласие – это наличие сочетаний -оро-, -оло-, -ере-, -еле- в корне слова. Эти сочетания появились в русском языке в отличие от старославянских форм, где они сокращались.
Голос – происходит от старославянской формы гласъ, где было неполногласие. В русском языке появилось полногласное сочетание -оло-.
Молодой – происходит от старославянской формы младъ, где также было неполногласие. В русском языке появилось сочетание -оло-.
Другие примеры полногласия:
• Берег (старославянск. брегъ)
• Горох (старославянск. грахъ)
• Молоко (старославянск. млеко)
• Берёза (старославянск. бреза)
*Цитирирование задания со ссылкой на учебник производится исключительно в учебных целях для лучшего понимания разбора решения задания.

Похожие решебники

*К сожалению, временные проблемы с публикацией комментариев с мобильных устройств.