Страница 58 Часть 2 ГДЗ Моро 3 класс (Математика)
Решение #1

Рассмотрим вариант решения задания из учебника Моро, Бантова, Бельтюкова 3 класс, Просвещение:
1. Используя следующие слова, составь названия всех возможных трёхзначных чисел и запиши эти числа.
пятьсот девяносто семь
триста сорок девять
2. Используя цифры 5, 7, 8, запиши все возможные трехзпачпые числа, нс повторяя одну и ту же цифру в записи числа. Сколько сотен, десятков и единиц в каждом из этих чисел?
3. Прочитай текст и запиши числа цифрами. Крокодил мажет прожить до трёхсот лет, слон — до восьмидесяти, а попугай — до ста пятидесяти лет. Назови эти числа в порядке убывания.
4. Во Дворце спорта в одном ряду были свободные места с 231-го по 242-е. Запиши, какие места свободны в этом ряду.
5. Запиши 5 чисел, в каждом из которых 37 десятков. Сколько таких чисел можно записать?
6.
38 : 2 · 4 45 : 3 · 6 36 : 2 · 5 84 : 6 · 3
75 : 3 · 2 84 : 2 · 1 72 : 4 · 3 91 : 7 · 6
90 : 6 · 4 66 : 3 · 0 56 : 4 · 7 85 : 5 · 4
7. У Ани 40 р. Сколько бубликов она может купить по цене 5 р. за бублик? 6 р. за бублик?
8.
980 - 900 - 1 699 + 1 + 30 749 - 40 + 1
890 - 90 + 1 399 + 1 + 60 679 - 70 + 1
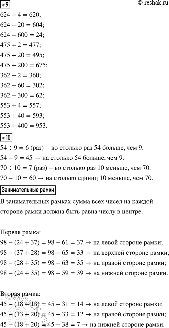
9.
624 - 4 475 + 2 362 - 2 553 + 4
624 - 20 475 + 20 362 - 60 553 + 40
624 - 600 475 + 200 362 - 300 553 + 400
10. Во сколько раз 54 больше, чем 9?
На сколько 54 больше, чем 9?
Во сколько раз 10 меньше, чем 70?
На сколько единиц 10 меньше, чем 70?
Занимательные рамки.
Популярные решебники 3 класс Все решебники
*размещая тексты в комментариях ниже, вы автоматически соглашаетесь с пользовательским соглашением