Упр.579 Часть 2 ГДЗ Дорофеев Петерсон 5 класс (Математика)
Решение #1
Решение #2

Рассмотрим вариант решения задания из учебника Дорофеев, Петерсон 5 класс, Бином:
579. Сократи дроби (а не равно 0, х не равно 0):
1) (5+40)/10; 2) (3·28)/(14·9); 3) (25·4+25·6)/(25·9-25·4); 4) 5^6/5^7; 5) x^9/x^5; 6) 12ab/18a^2.
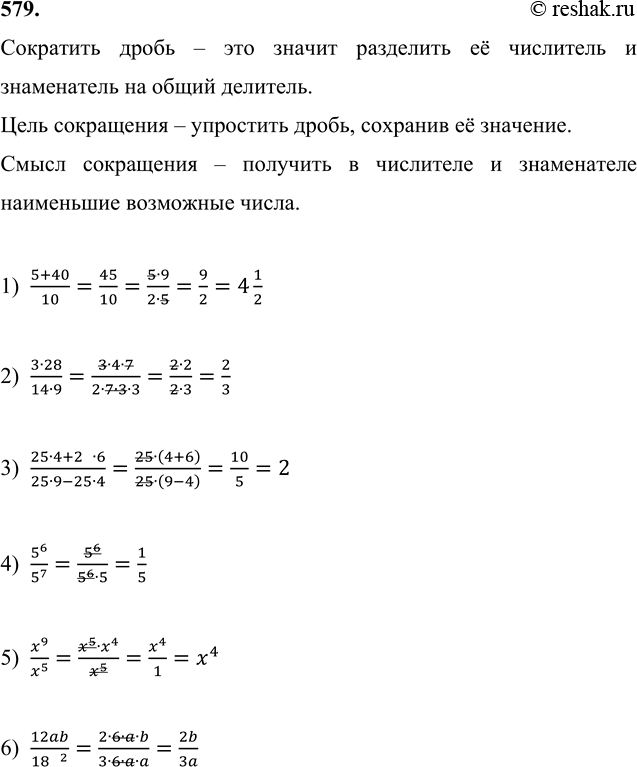
Сократить дробь – это значит разделить её числитель и знаменатель на общий делитель.
Цель сокращения – упростить дробь, сохранив её значение.
Смысл сокращения – получить в числителе и знаменателе наименьшие возможные числа.
1) (5+40)/10=45/10=(5•9)/(2•5)=9/2=4 1/2
2) (3•28)/(14•9)=(3•4•7)/(2•7•3•3)=(2•2)/(2•3)=2/3
3) (25•4+25•6)/(25•9-25•4)=(25•(4+6))/(25•(9-4) )=10/5=2
4) 5^6/5^7 =5^6/(5^6•5)=1/5
5) x^9/x^5 =(x^5•x^4)/x^5 =x^4/1=x^4
6) 12ab/(18a^2 )=(2•6•a•b)/(3•6•a•a)=2b/3a
Популярные решебники 5 класс Все решебники
*К сожалению, временные проблемы с публикацией комментариев с мобильных устройств.