Стр.57 Часть 2 ГДЗ Башмаков Нефедова 4 класс (Математика)
Решение #1

Рассмотрим вариант решения задания из учебника Башмаков, Нефедова 4 класс, Астрель:
4. Между какими числами расположено частное? Выбери числа из списка: 0, 10, 100, 1000.
а) ... < 434 : 14 < ... г) ... < 504 : 56 < ...
б) ... < 376 : 47 < ... д) ... < 3648 : 19 < ...
в) ... < 5170 : 22 < ... е) ... < 3420 : 36 < ...
5. В рулоне 48 м ткани. Для одной шторы нужно 3 м 50 см ткани, а для покрывала на 90 см меньше. В комплеке две шторы и покрывало. Сколько комплектов можно сшить из этого рулона?
6. Семья за две недели израсходовала 7 пачек сахара по 400 г. Сколько сахара расходует эта семья за день?
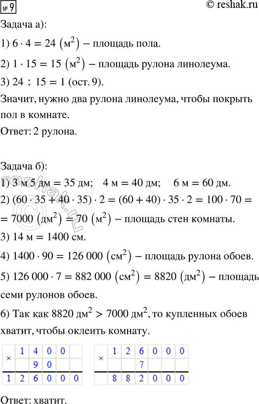
• Сколько человек в этой семье, если на каждого члена семьи приходится 50 г сахара в день?
7. На каждые 50 м^2 вносится 2 кг удобрений. Сколько удобрений нужно внести на поле площадью 1450 м^2?
• Сколько удобрений понадобится для поля, одна сторона которого равна 175 м, а другая на 95 м короче?
8. Размеры кафе: 12 м в длину, 8 м в ширину и 6 м в высоту. На покраску 1 м^2 нужно 500 г краски. Сколько краски нужно для окрашивания стен, если окна и двери занимают 78 м^2?
9. а) Ширина рулона линолеума 1 м, длина рулона — 15 м. Сколько рулонов линолеума нужно, чтобы покрыть пол в комнате, изображённой на рисунке?
6) Купили 7 рулонов обоев. Ширина рулона 90 см, длина обоев в рулоне 14 м. Хватит ли купленных обоев для того, чтобы оклеить комнату, изображённую на рисунке?
Похожие решебники
Популярные решебники 4 класс Все решебники
*размещая тексты в комментариях ниже, вы автоматически соглашаетесь с пользовательским соглашением