Стр.55 Часть 2 ГДЗ Башмаков Нефедова 4 класс (Математика)
Решение #1

Рассмотрим вариант решения задания из учебника Башмаков, Нефедова 4 класс, Астрель:
5. Найди значение выражений.
(882 · 41 + 29 838) : 24 125 000 - (10 485 : 15 · 30 - 471)
145 · 26 · 13 - 23 463 : 11 95 910 : (5843 · 14 - 81 756) + 2948
6. Космонавт сделал 15 кругов вокруг Земли. Определи длину орбиты, по которой летал космонавт, если всего он пролетел 775 500 км.
7. За январь Земля, двигаясь по орбите вокруг Солнца, прошла путь 78 260 000 км. Определи примерную длину земной орбиты.
8. Числа, которые записывают тремя одинаковыми цифрами, обладают интересными свойствами.
• Вычислите частные *** : 37 = ___, подставляя вместо звёздочек одинаковые цифры от 1 до 9.
• Разделите каждое частное на 3. Какие числа вы получили?
9. В стране Древландии денежная единица называется тугрик и существуют монеты: седьмики — по 7 тугриков и пятиалтынники — по 15 тугриков.
а) Можно ли уплатить только седьмиками 49; 54; 91; 100; 735; 790; 1001; 2002 тугрика?
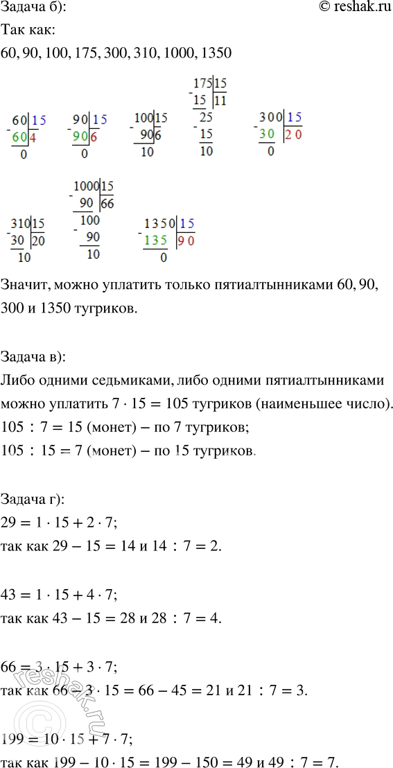
б) Можно ли уплатить только пятиалтынниками 60; 90; 100; 175; 300; 310; 1000; 1350 тугриков?
в) Какое наименьшее число тугриков можно уплатить либо одними седьмиками, либо одними пятиалтынниками?
г) Придумай, как уплатить 29; 43; 66; 199 тугриков, имея оба вида монет. Запиши равенства вида 29 = ... · 15 + ... · 7.
Похожие решебники
Популярные решебники 4 класс Все решебники
*размещая тексты в комментариях ниже, вы автоматически соглашаетесь с пользовательским соглашением