Стр.52 Часть 2 ГДЗ Башмаков Нефедова 4 класс (Математика)
Решение #1

Рассмотрим вариант решения задания из учебника Башмаков, Нефедова 4 класс, Астрель:
1. Вычисли устно.
84 : 42 450 : 15 180 : 45 225 : 25
54 : 18 460 : 23 136 : 34 126 : 14
2. а) Корова съедает 47 кг корма в день. Сколько корма съедят 12 коров за 365 дней?
6) Фермер закупил 141 ц корма. На сколько дней хватит этого количества корма одной корове? (Считая, что корова съедает 47 кг корма в день.)
• На сколько дней хватит этого корма 12 коровам?
3. Для постройки одноэтажного дома нужно 12 тысяч кирпичей, а для двухэтажного 18 тысяч кирпичей. Сколько кирпича требуется для постройки посёлка, в котором 36 одноэтажных домов и 25 двухэтажных?
4. Туристы, собираясь в двухнедельный лодочный поход, должны купить сухие продукты из расчёта 2 пакета в день на человека. В поход идут 12 человек. Сколько пакетов сухих продуктов нужно купить?
• В поход пошли только 8 человек. На сколько дней им хватит купленных сухих продуктов?
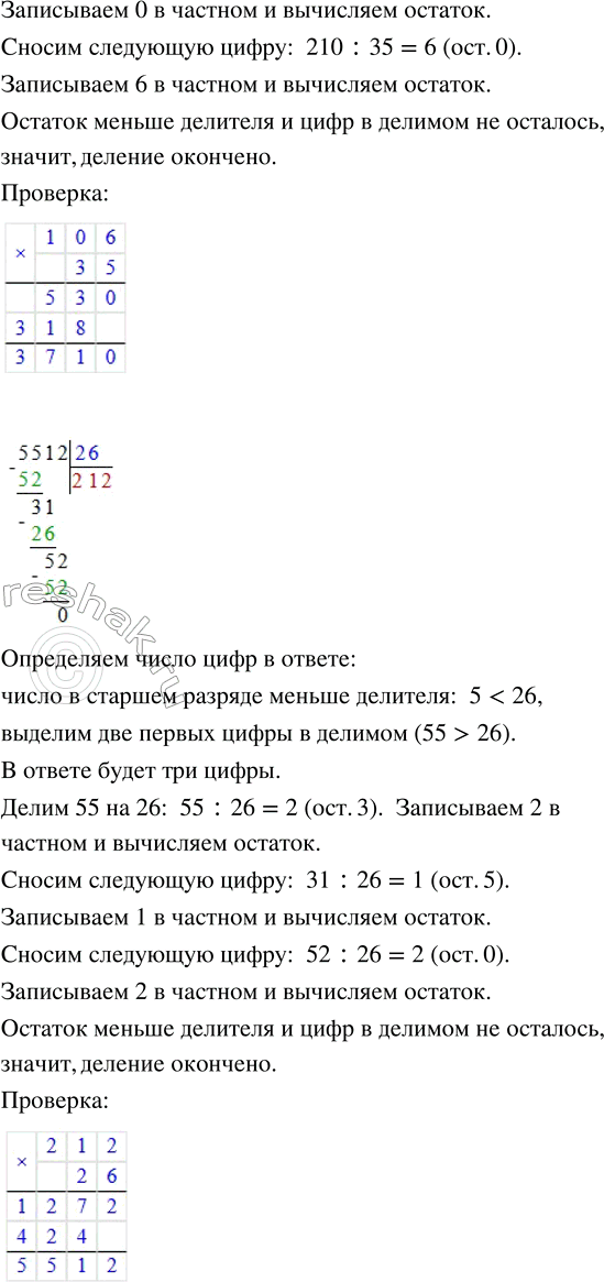
5. Сколько цифр будет в ответе? Закончи деление. Сделай проверку.
9744 : 48 3710 : 35 5512 : 26
Похожие решебники
Популярные решебники 4 класс Все решебники
*размещая тексты в комментариях ниже, вы автоматически соглашаетесь с пользовательским соглашением