Упр.517 Часть 2 ГДЗ Дорофеев Петерсон 5 класс (Математика)
Решение #1
Решение #2

Рассмотрим вариант решения задания из учебника Дорофеев, Петерсон 5 класс, Бином:
517. На праздник в детский сад купили надувные шары трёх цветов - красного, зелёного и жёлтого. Красных шаров было 40, число зелёных шаров составило 3/5 от числа красных шаров и 2/3 от числа желтых шаров. Сколько шаров привезли в детский сад? Какую часть из них удалось надуть, если при надувании лопнула 1/20 часть красных шаров, 1/12 часть зелёних и 1/36 часть жёлтых?
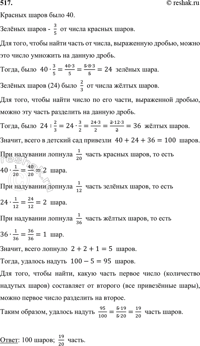
Красных шаров было 40.
Зелёных шаров - 3/5 от числа красных шаров.
Для того, чтобы найти часть от числа, выраженную дробью, можно это число умножить на данную дробь.
Тогда, было 40•3/5=(40•3)/5=(5•8•3)/5=24 зелёных шара.
Зелёных шаров (24) было 2/3 от числа жёлтых шаров.
Для того, чтобы найти число по его части, выраженной дробью, можно эту часть разделить на данную дробь.
Тогда, было 24:2/3=24•3/2=(24•3)/2=(2•12•3)/2=36 жёлтых шаров.
Значит, всего в детский сад привезли 40+24+36=100 шаров.
При надувании лопнула 1/20 часть красных шаров, то есть
40•1/20=40/20=2 шара.
При надувании лопнула 1/12 часть зелёных шаров, то есть
24•1/12=24/12=2 шара.
При надувании лопнула 1/36 часть жёлтых шаров, то есть
36•1/36=36/36=1 шар.
Значит, всего лопнуло 2+2+1=5 шаров.
Тогда, удалось надуть 100-5=95 шаров.
Для того, чтобы найти, какую часть первое число (количество надутых шаров) составляет от второго (все привезённые шары), можно первое число разделить на второе.
Таким образом, удалось надуть 95/100=(5•19)/(5•20)=19/20 часть шаров.
Ответ: 100 шаров; 19/20 часть.
Популярные решебники 5 класс Все решебники
*К сожалению, временные проблемы с публикацией комментариев с мобильных устройств.