Тема 5 Вариант 2 Часть 2 ГДЗ Тесты Ладыженская Белякова 5 класс (Русский язык)

Решение #1

Изображение Вариант 21. Отметьте разносклоняемое существительное.1) ветер (м. р., нулевое окончание, 2-е скл.)2) бремя (ср. р., на -мя, разноскл.)3) книжонка (ж. р.,...
Дополнительное изображение

Рассмотрим вариант решения задания из учебника Ладыженская, Белякова 5 класс, Просвещение:
Вариант 2
1. Отметьте разносклоняемое существительное.
1) ветер (м. р., нулевое окончание, 2-е скл.)
2) бремя (ср. р., на -мя, разноскл.)
3) книжонка (ж. р., окончание -а, 1-е скл.)
4) занавес (м. р., нулевое окончание, 2-е скл.)
К разносклоняемым существительным относятся десять существительных на -мя (бремя, время, вымя, знамя, имя, пламя, племя, семя, стремя, темя) и существительное мужского рода путь. В родительном, дательном и предложном падежах они имеют окончания существительных 3-го склонения -и, а в творительном падеже – окончания существительных 2-го склонения -ем (-ём).
2. Отметьте неверное суждение.
1) Плинтус – разносклоняемое существительное.
2) Свеча – существительное 1-го склонения.
3) Знамя – разносклоняемое существительное.
4) Лошадь – существительное 3-го склонения.
3. Отметьте верное суждение.
1) День – существительное 3-го склонения. (неверное суждение: сущ. м. р. с нулевым окончанием – 2-е скл.)
2) Путь – существительное 2-го склонения. (неверное суждение: сущ. м. р. путь – разноскл.)
3) Зоопарк – существительное 1-го склонения (неверное суждение: сущ. м. р. с нулевым окончанием – 2-е скл.)
4) Племя – разносклоняемое существительное. (верное суждение: сущ. ср. р. на -мя – разноскл.)
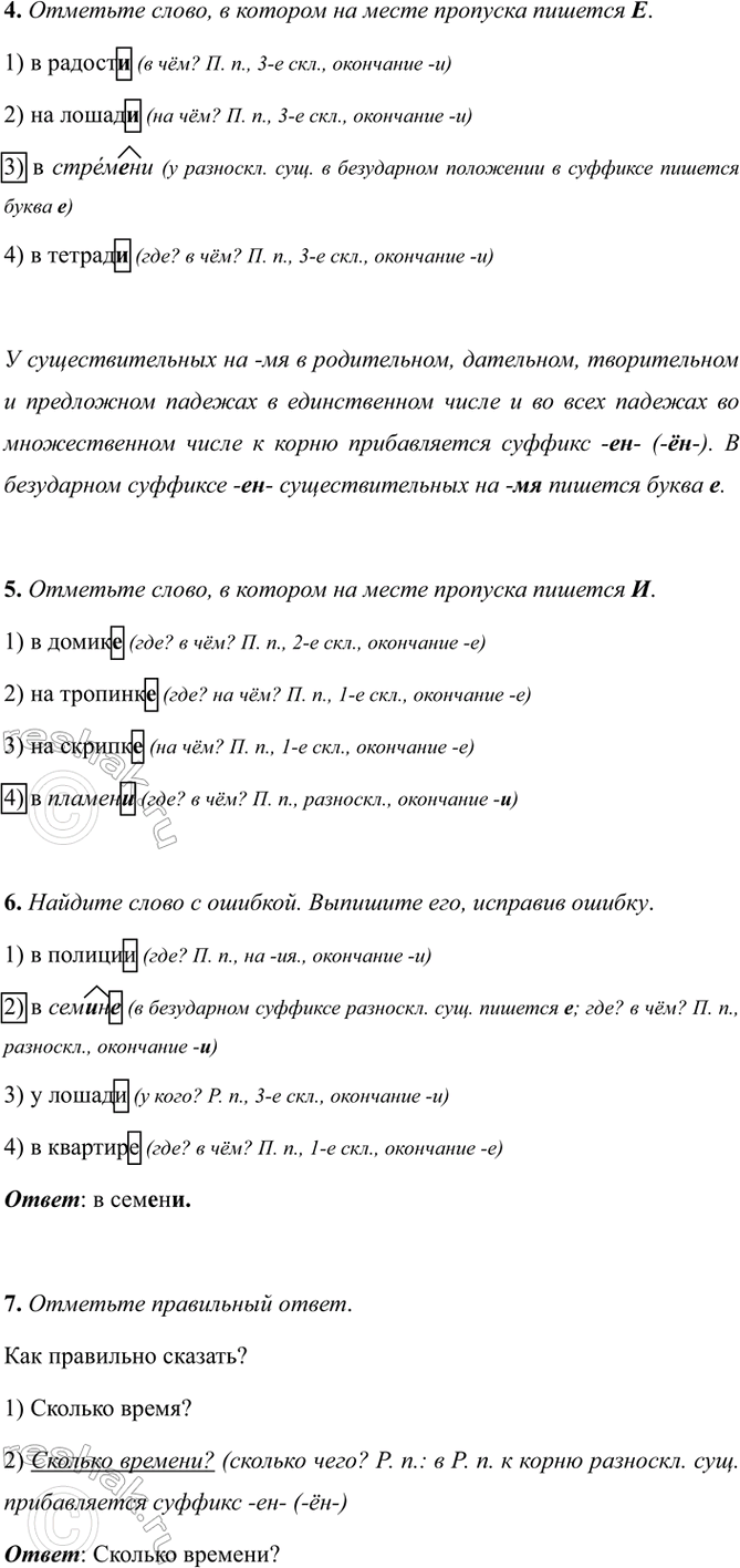
4. Отметьте слово, в котором на месте пропуска пишется Е.
1) в радости (в чём? П. п., 3-е скл., окончание -и)
2) на лошади (на чём? П. п., 3-е скл., окончание -и)
3) в стремени (у разноскл. сущ. в безударном положении в суффиксе пишется буква е)
4) в тетради (где? в чём? П. п., 3-е скл., окончание -и)
У существительных на -мя в родительном, дательном, творительном и предложном падежах в единственном числе и во всех падежах во множественном числе к корню прибавляется суффикс -ен- (-ён-). В безударном суффиксе -ен- существительных на -мя пишется буква е.
5. Отметьте слово, в котором на месте пропуска пишется И.
1) в домике (где? в чём? П. п., 2-е скл., окончание -е)
2) на тропинке (где? на чём? П. п., 1-е скл., окончание -е)
3) на скрипке (на чём? П. п., 1-е скл., окончание -е)
4) в пламени (где? в чём? П. п., разноскл., окончание -и)
6. Найдите слово с ошибкой. Выпишите его, исправив ошибку.
1) в полиции (где? П. п., на -ия., окончание -и)
2) в семине (в безударном суффиксе разноскл. сущ. пишется е; где? в чём? П. п., разноскл., окончание -и)
3) у лошади (у кого? Р. п., 3-е скл., окончание -и)
4) в квартире (где? в чём? П. п., 1-е скл., окончание -е)
Ответ: в семени.
7. Отметьте правильный ответ.
Как правильно сказать?
1) Сколько время?
2) Сколько времени? (сколько чего? Р. п.: в Р. п. к корню разноскл. сущ. прибавляется суффикс -ен- (-ён-)
Ответ: Сколько времени?
*Цитирирование задания со ссылкой на учебник производится исключительно в учебных целях для лучшего понимания разбора решения задания.
*К сожалению, временные проблемы с публикацией комментариев с мобильных устройств.