Тема 5 Вариант 1 Часть 2 ГДЗ Тесты Ладыженская Белякова 5 класс (Русский язык)

Решение #1

Изображение Разносклоняемые имена существительные. Буква Е в суффиксе -ЕН- существительных на -мя. Стр. 14 – 17Вариант 11. Отметьте разносклоняемое существительное.1) лицо...
Дополнительное изображение

Рассмотрим вариант решения задания из учебника Ладыженская, Белякова 5 класс, Просвещение:
Разносклоняемые имена существительные. Буква Е в суффиксе -ЕН- существительных на -мя. Стр. 14 – 17
Вариант 1
1. Отметьте разносклоняемое существительное.
1) лицо (ср. р., окончание -е, 2-е скл.)
2) дочурка (ж. р., окончание -а, 1-е скл.)
3) племя (ср. р., на -мя, разноскл.)
4) книга (ж. р., окончание -а, 1-е скл.)
К разносклоняемым существительным относятся десять существительных на -мя (бремя, время, вымя, знамя, имя, пламя, племя, семя, стремя, темя) и существительное мужского рода путь. В родительном, дательном и предложном падежах они имеют окончания существительных 3-го склонения -и, а в творительном падеже – окончания существительных 2-го склонения -ем (-ём).
2. Отметьте неверное суждение.
1) Кочерга – существительное 1-го склонения. (верное суждение: сущ. ж. р. с окончанием -а, -я – 1-е скл.)
2) Карандаш – существительное 2-го склонения. (верное суждение: сущ. м. р. с нулевым окончанием – 2-е скл.)
3) Стремя – существительное 1-го склонения. (неверное суждение: сущ. ср. р. на -мя – разноскл.)
4) Свирель – существительное 3-го склонения. (верное суждение: сущ. ж. р. с нулевым окончанием – 3-е скл.)
3. Отметьте верное суждение.
1) Ночь – разносклоняемое существительное. (неверное суждение: сущ. ж. р. с нулевым окончанием – 3-е скл.)
2) Перец – существительное 3-го склонения. (неверное суждение: сущ. м. р. с нулевым окончанием – 2-е скл.)
3) Санаторий – существительное 1-го склонения. (неверное суждение: сущ. м. р. на -ий – 2-е скл.)
4) Знамя – разносклоняемое существительное. (верное суждение: сущ. ср. р. на -мя – разноскл.)
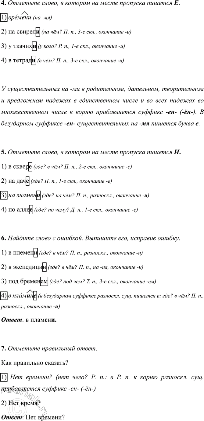
4. Отметьте слово, в котором на месте пропуска пишется Е.
1) времени (на -мя)
2) на свирели (на чём? П. п., 3-е скл., окончание -и)
3) у ткачихи (у кого? Р. п., 1-е скл., окончание -и)
4) в тетради (в чём? П. п., 3-е скл., окончание -и)
У существительных на -мя в родительном, дательном, творительном и предложном падежах в единственном числе и во всех падежах во множественном числе к корню прибавляется суффикс -ен- (-ён-). В безударном суффиксе -ен- существительных на -мя пишется буква е.
5. Отметьте слово, в котором на месте пропуска пишется И.
1) в сквере (где? в чём? П. п., 2-е скл., окончание -е)
2) на даче (где? П. п., 1-е скл., окончание -е)
3) на знамени (где? на чём? П. п., разноскл., окончание -и)
4) по аллее (где? по чему? Д. п., 1-е скл., окончание -е)
6. Найдите слово с ошибкой. Выпишите его, исправив ошибку.
1) в племени (где? в чём? П. п., разноскл., окончание -и)
2) в экспедиции (где? в чём? П. п., на -ия, окончание -и)
3) под бременем (где? под чем? Т. п., 3-е скл., окончание -ем)
4) в пламине (в безударном суффиксе разноскл. сущ. пишется е; где? в чём? П. п., разноскл., окончание -и)
Ответ: в пламени.
7. Отметьте правильный ответ.
Как правильно сказать?
1) Нет времени? (нет чего? Р. п.: в Р. п. к корню разноскл. сущ. прибавляется суффикс -ен- (-ён-)
2) Нет время?
Ответ: Нет времени?
*Цитирирование задания со ссылкой на учебник производится исключительно в учебных целях для лучшего понимания разбора решения задания.
*К сожалению, временные проблемы с публикацией комментариев с мобильных устройств.