Урок 5 Часть 2 ГДЗ Петерсон 3 класс (Математика)
Решение #1 (Учебник 2022)
Решение #2 (Учебник 2012)

Рассмотрим вариант решения задания из учебника Петерсон 3 класс, Просвещение:
1. Составь схему и реши задачу:
а) Две ручки стоят вместе 78 р., причём первая ручка на 6 р. дороже второй. Сколько рублей стоит каждая из этих ручек?
б) Дима и Валера весят вместе 100 кг, причём Дима на 8 кг тяжелее, чем Валера. Сколько килограммов весит каждый из ребят?
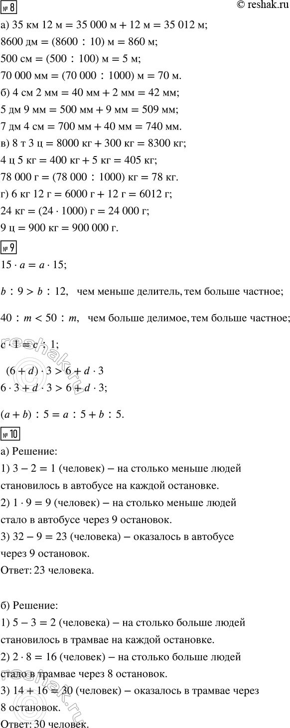
2. Запиши умножение в столбик и вычисли:
а) 3000 · 46 в) 3800 · 9 д) 4000 · 520 ж) 869 000 · 70
б) 9670 · 20 г) 7040 · 60 е) 90 500 · 80 з) 5000 · 120 956
3. Реши уравнения с комментированием и сделай проверку:
х + 46 928 = 403 000 800 500 - х = 91 792
4. Найди площадь закрашенной фигуры:
5. БЛИЦтурнир
а) Купили 12 пирожков по а р. за штуку и торт за b р. Сколько всего денег заплатили?
б) В трёх одинаковых пакетах n кг муки. Сколько килограммов муки в 10 таких пакетах?
в) На двух клумбах посадили поровну s кустов роз. Сколько клумб надо сделать, чтобы разместить на них так же t кустов роз?
г) Надоили с л молока. Из а литров сделали творог, а остальное молоко разлили поровну в 4 банки. Сколько литров молока в каждой банке?
6. Запиши число 5 млрд 36 млн 4 тыс. Какая цифра стоит в разряде единиц миллионов этого числа? Сколько в нём всего миллионов?
7. Вычисли устно наиболее удобным способом:
317 + 9896 + 104 + 183 52 + 81 + 25 + 319 + 48
8. Вырази:
а) в метрах: 35 км 12 м; 8600 дм; 500 см; 70 000 мм;
б) в миллиметрах: 4 см 2 мм; 5 дм 9 мм; 7 дм 4 см;
в) в килограммах: 8 т 3 ц; 4 ц 5 кг; 78 000 г;
г) в граммах: 6 кг 12 г; 24 кг; 9 ц.
9. Сравни выражения:
15 · а ? a · 15 40 : m ? 50 : m (6 + d) · 3 ? 6 + d · 3
b : 9 ? b : 12 с · 1 ? с : 1 (а + b) : 5 ? а : 5 + b : 5
10. Реши каждую задачу в три действия:
а) В автобусе ехало 32 пассажира. На каждой остановке из автобуса выходило 3 человека, а входило 2 человека. Сколько человек оказалось в автобусе через 9 остановок?
б) В трамвае ехало 14 пассажиров. На каждой остановке из трамвая выходило 3 человека, а входило 5 человек. Сколько человек оказалось в трамвае через 8 остановок?
11. Выполни деление с остатком и сделай проверку:
31 : 5 54 : 7 89 : 11 98 : 16
12. «Волшебное число»
Однажды Юра сказал ребятам:
- Я знаю волшебное число. Это число 1089. Оно всегда будет получаться, если выполнить действия по следующему алгоритму:
Ребята выполнили алгоритм для числа 752. В ответе у них действительно получилось 1089. Придумай свои числа и проверь, прав ли Юра.
1. В одной пачке 10 штук жвачек, а в коробке 10 таких пачек. Имеется 5 коробок, 3 пачки и ещё 6 жвачек. Как разделить их поровну между 4 детьми?
Рассмотри и объясни 3 способа деления:
536 : 4.
2. Реши пример 375 : 3 тремя способами: первым способом — устно, а вторым и третьим — письменно.
3. Реши тремя способами пример 225 : 3.
4. Том решал пример 225 : 3 так:
В чём он ошибся? Как доказать, что он не прав?
5. Выполни деление и сравни решение примеров каждого столбика. Что ты замечаешь?
672 : 2 354 : 3 476 : 4 855 : 5
672 : 8 354 : 6 476 : 7 855 : 9
6. Выполни деление в столбик и сделай проверку умножением:
792 : 6 623 : 7 378 : 9 475 : 5
7. а) С двух пальм собрали 152 банана, причём с первой пальмы собрали на 28 бананов больше, чем со второй. Сколько бананов собрали с каждой пальмы?
б) В двух ящиках 42 кг апельсинов. В первом ящике на 8 кг меньше, чем во втором. Сколько килограммов апельсинов в каждом ящике?
8. Построй отрезок АВ, равный 5 см. Проведи две окружности с центрами в точках А и В так, чтобы: а) они имели две общие точки; б) они имели одну общую точку; в) они не имели общих точек. Найди сумму радиусов построенных окружностей и сравни её с длиной отрезка АВ. Что ты замечаешь?
9. Вставь пропущенные цифры и сделай проверку:
а) 7_59_14 - 32_50_ = _5_34_2;
б) 6_7_283 + _641_2_ = 89_96_7.
10. Игры со спичками
1) От разложенных на столе 30 спичек отними 13 спичек так, чтобы получилось ТРИ.
2) 18 спичек составляют 6 данных квадратиков. Убери 2 спички так, чтобы осталось 4 таких же квадратика.
Популярные решебники 3 класс Все решебники
*К сожалению, временные проблемы с публикацией комментариев с мобильных устройств.