🔥ГДЗ под запретом?

Упр.49 Часть 2 ГДЗ Рабочая тетрадь Ладыженская Ляшенко 5 класс (Русский язык)

Решение #1

Изображение 49. Запишите предложения, вставляя пропущенные буквы. Выполните синтаксический анализ предложений. Выполните морфологический анализ выделенного слова.Где-то в др муч й...

Рассмотрим вариант решения задания из учебника Ладыженская, Ляшенко 5 класс, Просвещение:
49. Запишите предложения, вставляя пропущенные буквы. Выполните синтаксический анализ предложений. Выполните морфологический анализ выделенного слова.
Где-то в др муч й ч ще спят в своих берлогах м дведи.
Синтаксический анализ
Морфологический анализ
По ас альтовой д я радос(?)но подх жу к под(?)езду киностудии.
Синтаксический анализ
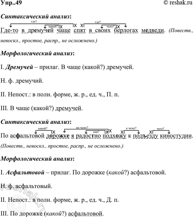
Синтаксический анализ:
Где-то в дремучей чаще спят в своих берлогах медведи. (Повеств., невоскл., простое, распр., не осложнено.)
Морфологический анализ:
I. Дремучей – прилаг. В чаще (какой?) дремучей.
Н. ф. дремучий.
II. Непост.: в полн. форме, ж. р., ед. ч., П. п.
III. В чаще (какой?) дремучей.
Синтаксический анализ:
По асфальтовой дорожке я радостно подхожу к подъезду киностудии. (Повеств., невоскл., простое, распр., не осложнено.)
Морфологический анализ:
I. Асфальтовой – прилаг. По дорожке (какой?) асфальтовой.
Н. ф. асфальтовый.
II. Непост.: в полн. форме, ж. р., ед. ч., Д. п.
III. По дорожке (какой?) асфальтовой.
*Цитирирование задания со ссылкой на учебник производится исключительно в учебных целях для лучшего понимания разбора решения задания.
*К сожалению, временные проблемы с публикацией комментариев с мобильных устройств.