Стр.48 Часть 2 ГДЗ Рабочая тетрадь Дорофеев Миракова 4 класс (Математика)
Решение #1

Рассмотрим вариант решения задания из учебника Дорофеев, Миракова, Бука 4 класс, Просвещение:
1. Выполни умножение.
1) 2604 · 35 2) 15 747 · 24 3) 9216 · 52
Вычисли сумму значений этих выражений.
Результат раздели на 100. Проверь, должно получиться число, которое на 517 меньше, чем 10 000.
2. Сравни.
6 м 25 см · 2 и 12 м 2 т 50 ц · 3 и 7 т 50 ц
3 мин 8 с · 9 и 28 мин 5 кг 100 г · 20 и 1 ц 2 кг
7 м^2 40 см^2 · 6 и 45 м^2 4 сут. 8 ч · 6 и 24 сут.
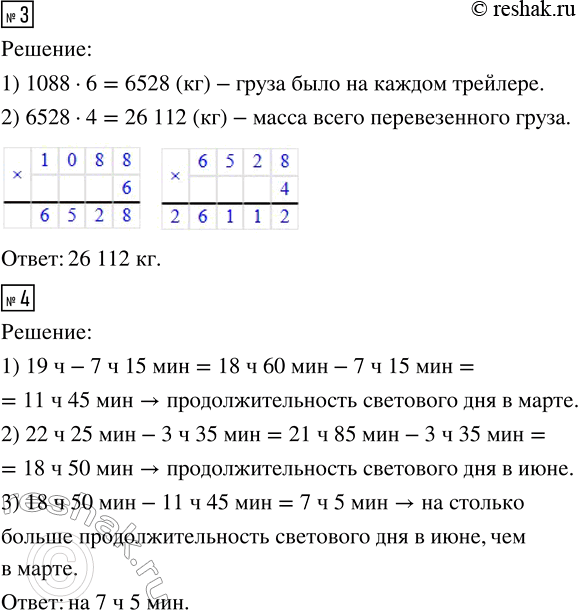
3. На четырёх трейлерах перевозили автомобили марки «Лада Приора», массой 1088 кг каждый. Найди массу всего перевезённого груза, если на каждом трейлере было по 6 машин.
4. В марте солнце восходит в 7 ч 15 мин, а заходит в 19 ч, а в июне солнце восходит в 3 ч 35 мин, а заходит в 22 ч 25 мин. На сколько больше продолжительность светового дня в июне, чем в марте?
Похожие решебники
Популярные решебники 4 класс Все решебники
*К сожалению, временные проблемы с публикацией комментариев с мобильных устройств.