🔥ГДЗ под запретом?

Упр.477 Часть 2 ГДЗ Львова Львов 7 класс (Русский язык)

Решение #1

Изображение 477. 1. Спишите, определяя синтаксическую роль вопросительных и относительных наречий.1) Где же, где п_вец чудес_ый? Иль его не сыщ_т взор? (И. Козлов) 2) Небо было...
Дополнительное изображение

Рассмотрим вариант решения задания из учебника Львова, Львов 7 класс, Мнемозина:
477. 1. Спишите, определяя синтаксическую роль вопросительных и относительных наречий.
1) Где же, где п_вец чудес_ый? Иль его не сыщ_т взор? (И. Козлов) 2) Небо было там пурпурное, тёплое, ласковое и м_нило туда, где оно к залось краем тёмной зел_ни лугов. (М. Горький) 3) Зачем пр_творяеш ся ты то ветр_м, то камн_м, то птиц_й? Зачем улыбаеш_ся ты мне с неба вн_запной зарницей? (А. Ахматова) 4) Там, где ветры сл_зали снег, земля по н_чам гулко лопа_тся. (М. Шолохов)
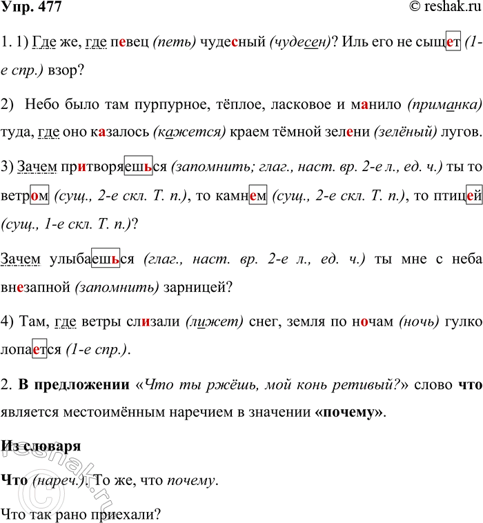
1) Где же, где певец (петь) чудесный (чудесен)? Иль его не сыщет (1-е спр.) взор?
2) Небо было там пурпурное, тёплое, ласковое и манило (приманка) туда, где оно казалось (кажется) краем тёмной зелени (зелёный) лугов.
3) Зачем притворяешься (запомнить; глаг., наст. вр. 2-е л., ед. ч.) ты то ветром (сущ., 2-е скл. Т. п.), то камнем (сущ., 2-е скл. Т. п.), то птицей (сущ., 1-е скл. Т. п.)?
Зачем улыбаешься (глаг., наст. вр. 2-е л., ед. ч.) ты мне с неба внезапной (запомнить) зарницей?
4) Там, где ветры слизали (лижет) снег, земля по ночам (ночь) гулко лопается (1-е спр.).
2. Какой частью речи является слово что в предложении Что ты ржёшь, мой конь ретивый? (А. Пушкин) Обоснуйте свою точку зрения. Проверьте себя по словарику омонимов (см. раздел «Грамматические омонимы»).
В предложении «Что ты ржёшь, мой конь ретивый?» слово что является местоимённым наречием в значении «почему».
Из словаря
Что (нареч.). То же, что почему.
Что так рано приехали?
3. Проведите лексический разбор выделенных слов.
Пурпурное
1. Пурпурный — «ярко-красный с фиолетовым оттенком».
2. Однозначное.
3. В прямом значении.
4. Красный, пурпуровый, вишнёвый, кровавый — синонимы.
5. Нейтральное, общеупотребительное.
6. Исконно русское.
Манило
1. Манить — «прельщать, привлекать».
2. Многозначное. Другое значение: «звать, призывать, делая знаки рукой, взглядом и т. п.».
3. В переносном значении (олицетворение).
4. Прельщать, привлекать — синонимы, отпугивать — антоним.
5. Книжное, общеупотребительное.
6. Исконно русское.
*Цитирирование задания со ссылкой на учебник производится исключительно в учебных целях для лучшего понимания разбора решения задания.

Похожие решебники

*К сожалению, временные проблемы с публикацией комментариев с мобильных устройств.