Урок 47 Часть 2 ГДЗ Рабочая тетрадь Петерсон 4 класс (2023) (Математика)
Решение #1

Рассмотрим вариант решения задания из учебника Петерсон 4 класс, Просвещение:
1. Вспомни соотношения между единицами измерения величин и заполни таблицы. Выполни действия и проверь себя по учебнику, стр. 119-120.
1. Единицы массы 3 кг 200 г : 4
2. Единицы времени 2 ч 16 мин · 5
3. Единицы длины 18 м 70 см : 3 м 35 см
4. Единицы площади 7 м^2 16 см^2 : 4
5. Единицы объёма 3 м^3 45 см^3 - 26 дм^3 9 см^3
2. Выполни поразрядное сложение и вычитание в столбик:
а) 26 м 03 см - 18 м 47 см
б) 5 км 084 м + 4 км 956 м
в) 9 т 5 ц + 46 т 7 ц
г) 8 кг 002 г - 2 кг 497 г
д) 31 мин 14 с - 28 мин 49 с
е) 96 дм^2 08 см^2 + 29 дм^2 02 см^2
3. Выполни действия с именованными числами:
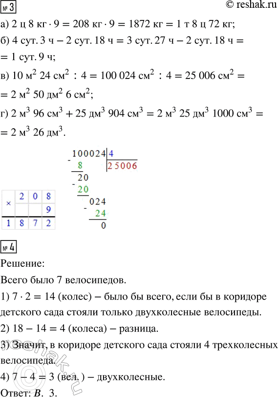
а) 2 ц 8 кг · 9
б) 4 сут. 3 ч - 2 сут. 18 ч
в) 10 м^2 24 см^2 : 4
г) 2 м^3 96 см^3 + 25 дм^3 904 см^3
4. В коридоре детского сада стояли двухколёсные и трёхколёсные велосипеды. Катя подсчитала, что у них 18 колёс, а рулей всего 7. Сколько было двухколёсных велосипедов? Подчеркни правильный ответ.
(А) 2 (B) 3 (C) 4 (D) 5 (Е) 6
Похожие решебники
Популярные решебники 4 класс Все решебники
*размещая тексты в комментариях ниже, вы автоматически соглашаетесь с пользовательским соглашением