Страница 47 Часть 2 ГДЗ Рабочая тетрадь Моро Волкова 4 класс (Математика)
Решение #1

Рассмотрим вариант решения задания из учебника Волкова, Моро 4 класс, Просвещение:
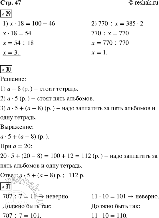
29. Запиши и реши уравнения.
1) Произведение неизвестного числа и числа 18 равно разности чисел 100 и 46.
2) Частное числа 770 и неизвестного числа равно произведению чисел 385 и 2.
30. Альбом стоит а р., а тетрадь на 8 р. дешевле альбома. Сколько всего рублей надо заплатить за 5 альбомов и одну тетрадь?
Реши задачу, составляя выражение, и вычисли его значение при a = 20.
31. Проверь, правильно ли выполнено действие. Реши правильно.
707 : 7 = 11 11 · 10 = 101
Похожие решебники
Популярные решебники 4 класс Все решебники
*К сожалению, временные проблемы с публикацией комментариев с мобильных устройств.