Упр.423 Часть 2 ГДЗ Дорофеев Петерсон 5 класс (Математика)
Решение #1
Решение #2

Рассмотрим вариант решения задания из учебника Дорофеев, Петерсон 5 класс, Бином:
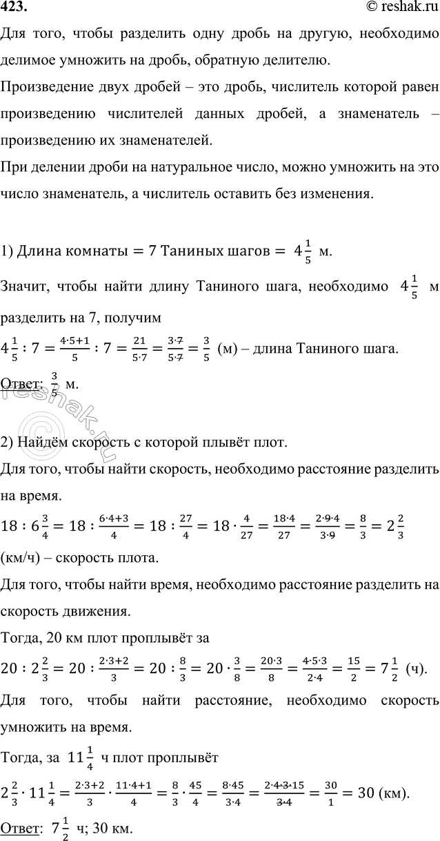
423. 1) Таня подсчитала, что по длине комнаты умещается 7 её шагов. Длина комнаты 4 1/5 м. Чему равна длина Таниного шага, если все её шаги одинаковые?
Для того, чтобы разделить одну дробь на другую, необходимо делимое умножить на дробь, обратную делителю.
Произведение двух дробей – это дробь, числитель которой равен произведению числителей данных дробей, а знаменатель – произведению их знаменателей.
При делении дроби на натуральное число, можно умножить на это число знаменатель, а числитель оставить без изменения.
Длина комнаты=7 Таниных шагов= 4 1/5 м.
Значит, чтобы найти длину Таниного шага, необходимо 4 1/5 м разделить на 7, получим
4 1/5 :7=(4•5+1)/5 :7=21/(5•7)=(3•7)/(5•7)=3/5 (м) – длина Таниного шага.
Ответ: 3/5 м.
2) Плот проплыл 18 км за 6 3/4 ч. За сколько времени он проплывёт 20 км с той же скоростью? Какое расстояние он проплывёт за 11 1/4 ч?
Найдём скорость с которой плывёт плот.
Для того, чтобы найти скорость, необходимо расстояние разделить на время.
18:6 3/4=18:(6•4+3)/4=18:27/4=18•4/27=(18•4)/27=(2•9•4)/(3•9)=8/3=2 2/3 (км/ч) – скорость плота.
Для того, чтобы найти время, необходимо расстояние разделить на скорость движения.
Тогда, 20 км плот проплывёт за
20:2 2/3=20:(2•3+2)/3=20:8/3=20•3/8=(20•3)/8=(4•5•3)/(2•4)=15/2=7 1/2 (ч).
Для того, чтобы найти расстояние, необходимо скорость умножить на время.
Тогда, за 11 1/4 ч плот проплывёт
2 2/3•11 1/4=(2•3+2)/3•(11•4+1)/4=8/3•45/4=(8•45)/(3•4)=(2•4•3•15)/(3•4)=30/1=30 (км).
Ответ: 7 1/2 ч; 30 км.
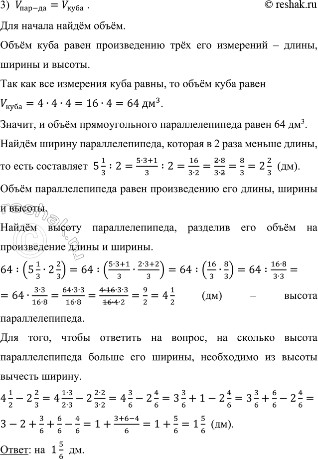
3) Прямоугольный параллелепипед равен по объёму кубу с ребром 4 дм. Длина параллелепипеда 5 1/3 дм, а ширина в 2 раза меньше длины. На сколько дециметров высота параллелепипеда больше его ширины?
V_(пар-да)=V_куба .
Для начала найдём объём.
Объём куба равен произведению трёх его измерений – длины, ширины и высоты.
Так как все измерения куба равны, то объём куба равен
V_куба=4•4•4=16•4=64 дм^3.
Значит, и объём прямоугольного параллелепипеда равен 64 дм3.
Найдём ширину параллелепипеда, которая в 2 раза меньше длины, то есть составляет 5 1/3 :2=(5•3+1)/3 :2=16/(3•2)=(2•8)/(3•2)=8/3=2 2/3 (дм).
Объём параллелепипеда равен произведению его длины, ширины и высоты.
Найдём высоту параллелепипеда, разделив его объём на произведение длины и ширины.
64:(5 1/3•2 2/3)=64:((5•3+1)/3•(2•3+2)/3)=64:(16/3•8/3)=64:(16•8)/(3•3)=
=64•(3•3)/(16•8)=(64•3•3)/(16•8)=(4•16•3•3)/(16•4•2)=9/2=4 1/2 (дм) – высота параллелепипеда.
Для того, чтобы ответить на вопрос, на сколько высота параллелепипеда больше его ширины, необходимо из высоты вычесть ширину.
4 1/2-2 2/3=4 (1•3)/(2•3)-2 (2•2)/(3•2)=4 3/6-2 4/6=3 3/6+1-2 4/6=3 3/6+6/6-2 4/6=3-2+3/6+6/6-4/6=1+(3+6-4)/6=1+5/6=1 5/6 (дм).
Ответ: на 1 5/6 дм.
Популярные решебники 5 класс Все решебники
*К сожалению, временные проблемы с публикацией комментариев с мобильных устройств.