Упр.422 Часть 2 ГДЗ Дорофеев Петерсон 5 класс (Математика)
Решение #1
Решение #2

Рассмотрим вариант решения задания из учебника Дорофеев, Петерсон 5 класс, Бином:
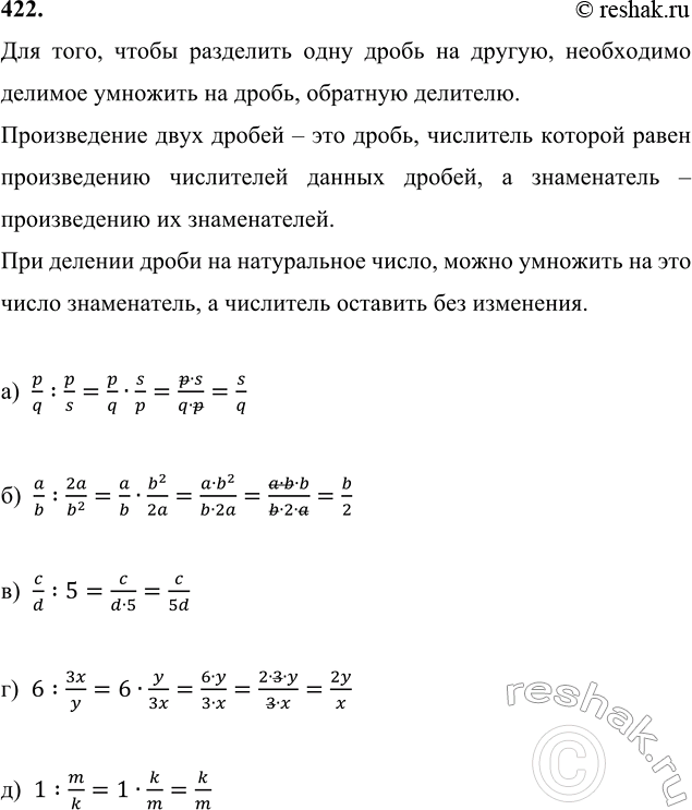
422. Выполни деление, если значения всех переменных - натуральные числа:
а) p/q : p/s; б) a/b : 2a/b^2; в) c/d : 5; г) 6 : 3x/y; д) 1 : m/k.
Популярные решебники 5 класс Все решебники
*К сожалению, временные проблемы с публикацией комментариев с мобильных устройств.