Урок 42 Часть 2 ГДЗ Петерсон 3 класс (Математика)
Решение #1 (Учебник 2022)

Рассмотрим вариант решения задания из учебника Петерсон 3 класс, Просвещение:
1. Запиши формулы: а) площади прямоугольника; б) периметра прямоугольника; в) периметра квадрата; г) объёма прямоугольного параллелепипеда; д) объёма куба; е) деления с остатком.
2. Пользуясь формулой а = b · с + r, найди:
1) а, если b = 6, с = 8, r = 4 3) с, если а = 38, b = 7, r = 3
2) b, если а = 29, с = 3, r = 2 4) b, если а = 59, с = 6, r = 5
3. Запиши формулу деления с остатком. Пользуясь ею, заполни в тетради таблицу:
4. а) Найди ошибку в вычислении:
43 000 : 8000 = 5 (ост. 3)
б) Вычисли и сделай проверку:
370 : 40 6800 : 700 44 000 : 6000 512 000 : 9000
5. Периметр прямоугольника равен 48 см, а его ширина - 6 см. Найди длину этого прямоугольника.
6. Найди высоту прямоугольного параллелепипеда, если его объём равен 240 см^3, а стороны основания - 5 см и 8 см.
7. Реши примеры. Объясни приём вычислений в каждом столбике:
78 · 3 56 : 4 87 : 29 500 · 90 42 000 : 600
4 · 26 75 : 5 90 : 18 80 · 7000 320 000 : 800
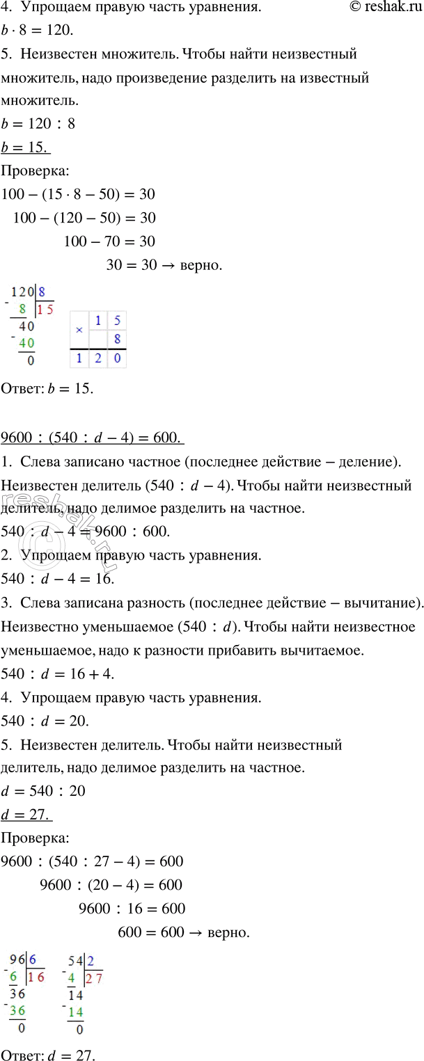
8. Реши уравнения с комментированием и сделай проверку:
(48 : t + 7) · 6 = 90 100 - (b · 8 - 50) = 30 9600 : (540 : d - 4) = 600
9. На какое число нужно разделить число 46, чтобы получить частное 3 и остаток 10?
10. Подбери корни уравнений:
а) х · х + х = 20 б) (х - 1) · (х + 1) = 63
11. Найди закономерность и продолжи ряд на 2 числа. Прочитай получившиеся числа.
8, 789, 678 910 ...
Популярные решебники 3 класс Все решебники
*К сожалению, временные проблемы с публикацией комментариев с мобильных устройств.