Упр.41 Часть 2 ГДЗ Моро Бантова 4 класс (Математика)
Решение #1
Решение #2

Рассмотрим вариант решения задания из учебника Моро, Бантова, Бельтюкова 4 класс, Просвещение:
41. На пасеке 30 ульев дали за лето по 36 кг мёда и 20 ульев — по 42 кг. Какой вопрос надо задать, чтобы решение задачи стало таким: 36 · 30 + 42 · _ = _? Закончи решение и запиши ответ.
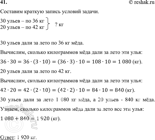
Составим краткую запись условий задачи.
30 ульев – по 36 кг
20 ульев – по 42 кг
30 ульев дали за лето по 36 кг мёда.
Вычислим, сколько килограммов мёда дали за лето эти улья:
36•30=36•(3•10)=(36•3)•10=108•10=1 080 (кг).
20 ульев дали за лето по 42 кг.
Вычислим, сколько килограммов мёда дали за лето эти улья:
42•20=42•(2•10)=(42•2)•10=84•10=840 (кг).
30 ульев дали за лето 1 080 кг мёда, а 20 ульев - 840 кг мёда. Узнаем, сколько килограммов мёда дали за лето все эти улья:
1 080+840=1 920 (кг).
Ответ: 1 920 кг.
Похожие решебники
Популярные решебники 4 класс Все решебники
*К сожалению, временные проблемы с публикацией комментариев с мобильных устройств.