Урок 40 Часть 2 ГДЗ Петерсон 3 класс (Математика)
Решение #1 (Учебник 2022)

Рассмотрим вариант решения задания из учебника Петерсон 3 класс, Просвещение:
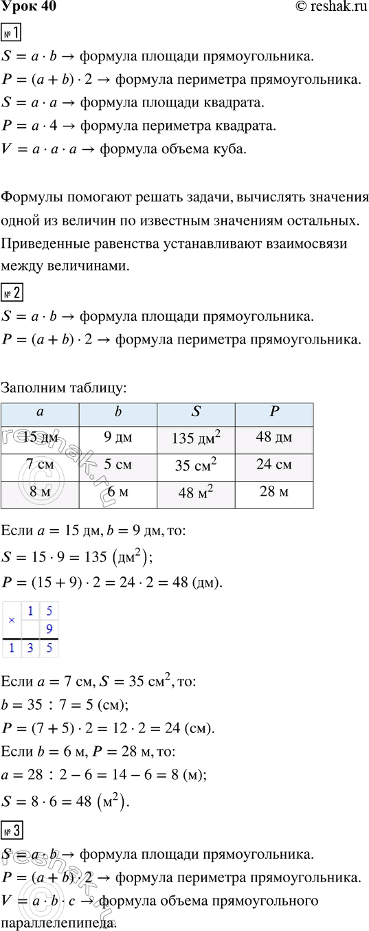
1. Прочитай и назови формулы. Проверь свой ответ по учебнику. Зачем нужны формулы и как их устанавливают?
S = а · b Р = (а + b) · 2 S = а · а Р = а · 4 V = а · а · а
2. Перенеси в тетрадь таблицу. Заполни её, пользуясь формулами периметра и площади прямоугольника:
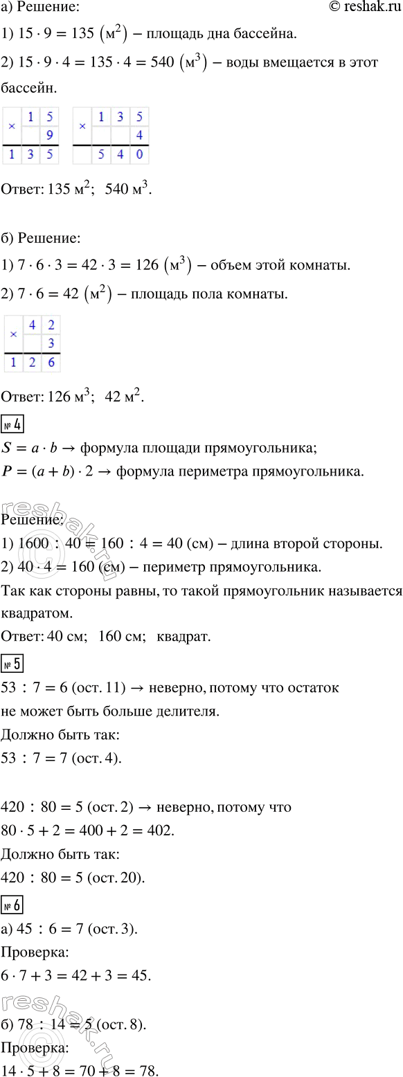
3. а) Бассейн имеет форму прямоугольного параллелепипеда. Его длина равна 15 м, ширина - 9 м, а глубина - 4 м. Чему равна площадь дна этого бассейна? Сколько кубических метров воды в него вмещается?
б) Комната имеет форму прямоугольного параллелепипеда. Длина комнаты равна 7 м, ширина - 6 м, а высота - 3 м. Чему равен объём этой комнаты и площадь её пола?
4. Площадь прямоугольника равна 1600 см^2, а одна из сторон - 40 см. Найди его вторую сторону и периметр. Как называется такой прямоугольник?
5. Игорь решил примеры на деление с остатком и записал их так:
53 : 7 = 6 (ост. 11) 420 : 80 = 5 (ост. 2)
Найди ошибки и реши примеры правильно.
6. Найди частное и остаток при делении чисел. Сделай проверку.
а) 45 : 6 в) 81 580 : 9 д) 402 600 : 500
б) 78 : 14 г) 672 043 : 8 е) 1 218 460 : 60
7. а) Оля сказала, что никто из мальчиков не знает стихи А. С. Пушкина. Как доказать, что это не так?
б) Юра сказал, что все попугаи живут в Африке. Петя сказал, что это не так. Кто из них прав? Почему? Докажи.
8. а) Верно ли, что некоторые числа удовлетворяют равенству х · х + 8 = 12? Как это доказать?
б) Верно ли, что неравенство b < 8 верно для всех чисел? Обоснуй свой ответ.
9. Реши уравнения с комментированием и сделай проверку:
50 - 9 · а = 23 (m : 5 + 3) · 6 = 48 56 : (36 : k - 2) = 8
10. Найди значение выражения 80 - х, если х = 9, 18, 27, 36, 45. Составь таблицу.
11. Рассмотри таблицы. Как связаны между собой переменные х и у? Составь формулу, выражающую у через х.
12. Назови число, которое предшествует при счёте числу:
1 000 000 8 700 000 43 060 000 105 250 000
13. Назови число, которое следует в натуральном ряду за числом:
87 999 417 099 65 045 079 203 100 049 999
14. Выполни действия:
а) 16 358 907 + 9 444 293 в) 609 000 · 90 д) 1 904 750 : 50
б) 5 000 610 - 4 938 535 г) 700 · 20 070 е) 74 464 000 : 800
15. Назови фигуры, изображённые на чертеже. Определи, какой фигурой является их пересечение.
Найди другие случаи пересечения треугольника и четырёхугольника. Нарисуй их в тетради и покажи пересечение цветом.
16. Найди на рисунке кубик, у которого три данные грани точно такие же, как у кубика М.
Решение можно проверить на модели куба.
Популярные решебники 3 класс Все решебники
*К сожалению, временные проблемы с публикацией комментариев с мобильных устройств.