Тема 4 Вариант 2 Часть 2 ГДЗ Тесты Ладыженская Белякова 5 класс (Русский язык)

Решение #1

Изображение Вариант 21. Отметьте слово, в котором на месте пропуска пишется О.1) этажом2) пейзажем3) пальцем4) рощейПосле ж, ш, ч, щ, и ц в окончаниях существительных...
Дополнительное изображение

Рассмотрим вариант решения задания из учебника Ладыженская, Белякова 5 класс, Просвещение:
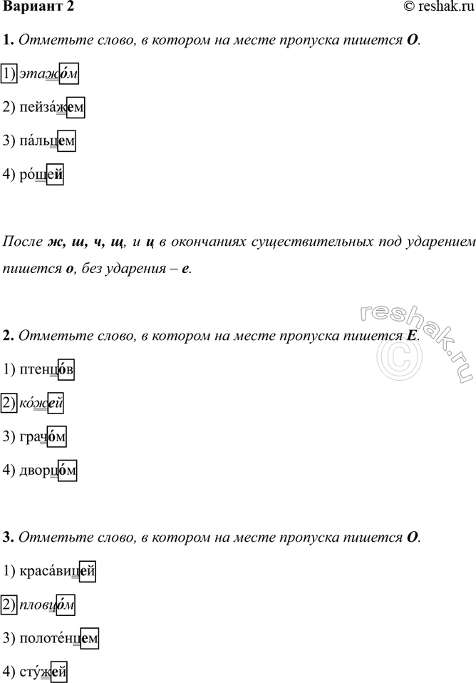
Вариант 2
1. Отметьте слово, в котором на месте пропуска пишется О.
1) этажом
2) пейзажем
3) пальцем
4) рощей
После ж, ш, ч, щ, и ц в окончаниях существительных под ударением пишется о, без ударения – е.
2. Отметьте слово, в котором на месте пропуска пишется Е.
1) птенцов
2) кожей
3) грачом
4) дворцом
3. Отметьте слово, в котором на месте пропуска пишется О.
1) красавицей
2) пловцом
3) полотенцем
4) стужей
4. Отметь слово, в котором на месте пропуска пишется Е.
1) тучей
2) храбрецом
3) кирпичом
4) падежом
5. Найдите слово с ошибкой. Выпишите его, исправив ошибку.
1) выигрышом (в окончании сущ. без ударения после шипящ. пишется е)
2) полотенцем
3) силачом
4) мудрецом
Ответ: выигрышем.
6. Отметьте ряд, в котором на месте пропуска в обоих словах пишется О.
1) рощей, свинцом
2) полотенцем, мудрецом
3) ткачом, силачом
4) шёлк (шелка), малышом
7. Отметьте ряд, в котором на месте пропуска в обоих словах пишется Е(Ё).
1) ключом, шоколад (искл.)
2) скрипачом, блюдцем
3) выигрышем, плечом
4) красавицей, мельницей
*Цитирирование задания со ссылкой на учебник производится исключительно в учебных целях для лучшего понимания разбора решения задания.
*К сожалению, временные проблемы с публикацией комментариев с мобильных устройств.