Упр.394 Часть 2 ГДЗ Дорофеев Петерсон 5 класс (Математика)
Решение #1
Решение #2

Рассмотрим вариант решения задания из учебника Дорофеев, Петерсон 5 класс, Бином:
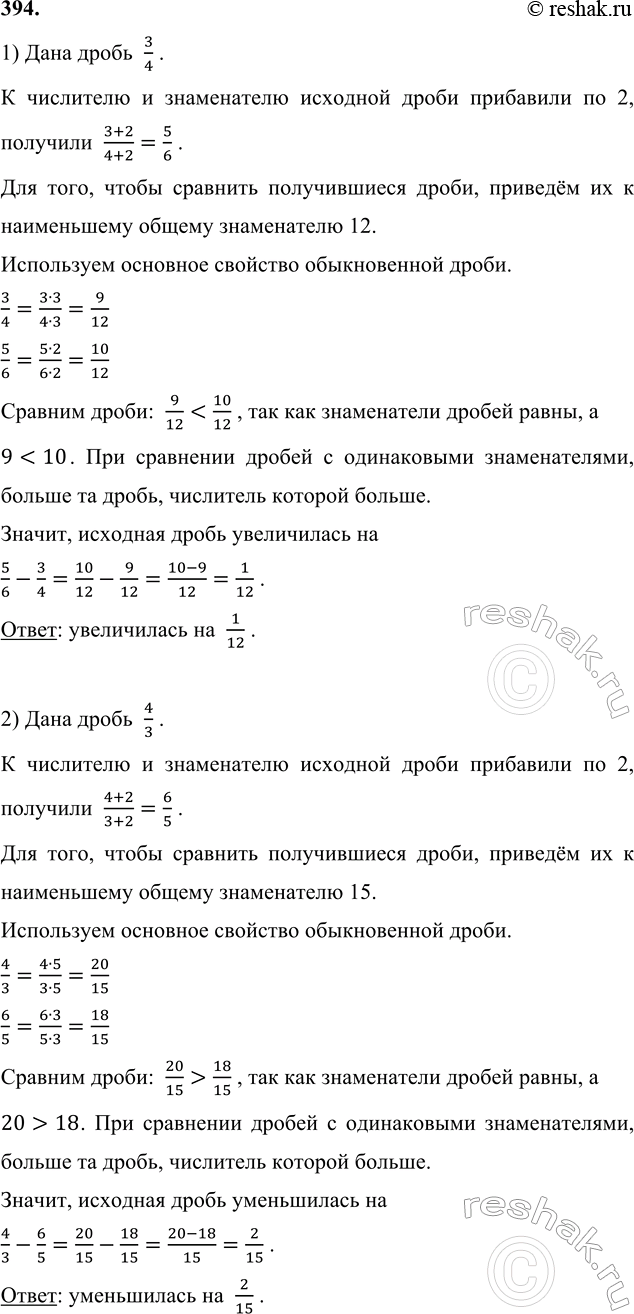
394. 1) К числителю и знаменателю дроби 3/4 прибавили по 2. Как изменилась дробь и на сколько?
2) К числителю и знаменателю дроби 4/3 прибавили по 2. Как изменилась дробь и на сколько?
Популярные решебники 5 класс Все решебники
*К сожалению, временные проблемы с публикацией комментариев с мобильных устройств.