Урок 39 Часть 2 ГДЗ Петерсон 3 класс (Математика)
Решение #1 (Учебник 2022)

Рассмотрим вариант решения задания из учебника Петерсон 3 класс, Просвещение:
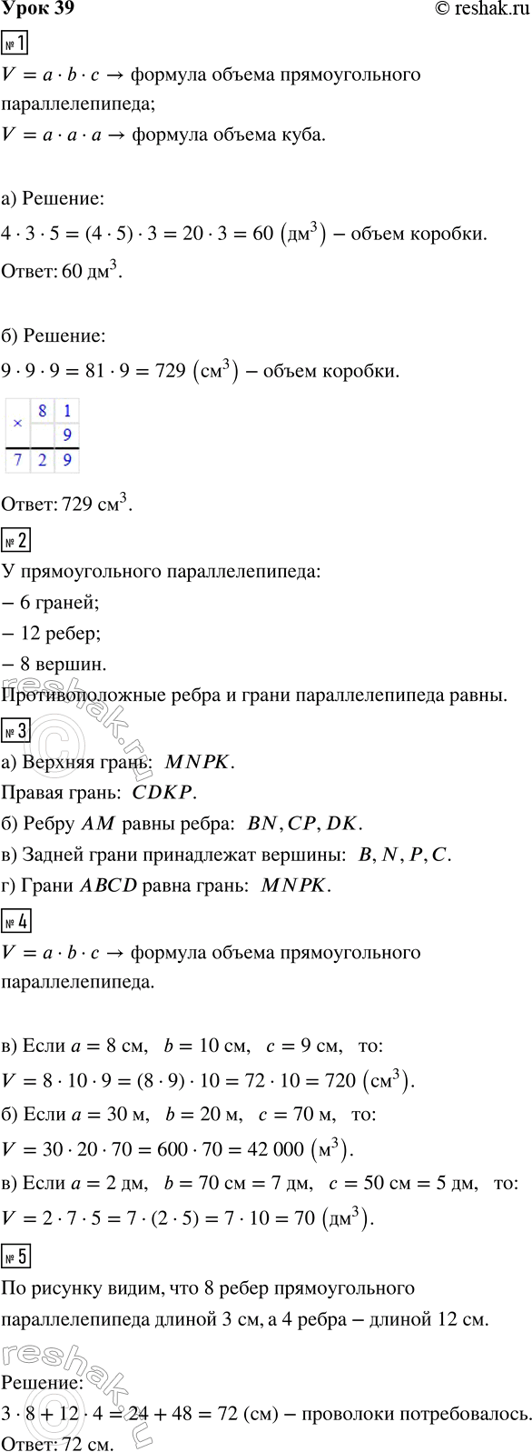
1. Реши задачи и напиши для них формулы:
а) Длина коробки равна 4 дм, ширина - 3 дм, а высота - 5 дм. Чему равен объём этой коробки?
б) Алик склеил куб с ребром 9 см. Чему равен объём этого куба?
2. На модели прямоугольного параллелепипеда покажи грани, рёбра, вершины. Сколько граней, рёбер и вершин? Имеются ли равные рёбра, грани? Покажи их и сосчитай.
3. По рисунку прямоугольного параллелепипеда назови: а) верхнюю и правую грани; б) рёбра, равные ребру АМ; в) вершины, принадлежащие задней грани; г) грань, равную ABCD.
4. Найди по формуле объём прямоугольного параллелепипеда, если его измерения равны:
а) а = 8 см, b = 10 см, с = 9 см;
б) а = 30 м, b = 20 м, с = 70 м;
в) а = 2 дм, b = 70 см, с = 50 см.
(Обрати внимание на единицы измерения.)
5. Каркас прямоугольного параллелепипеда сделан из проволоки. Его размеры указаны на рисунке. Сколько проволоки для него потребовалось?
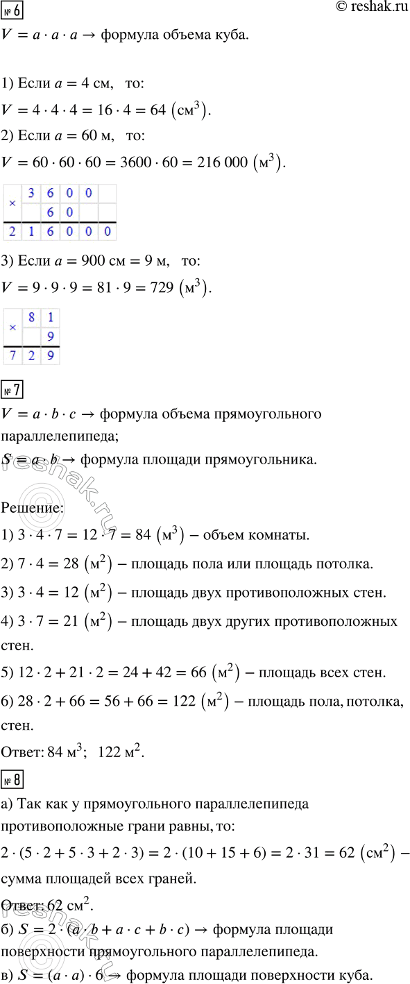
6. Напиши формулу объёма куба со стороной а. Найди объём куба, если: 1) а = 4 см; 2) а = 60 м; 3) а = 900 см.
7. Комната имеет форму прямоугольного параллелепипеда. Её высота равна 3 м, ширина 4 м, а длина 7 м. Чему равен объём этой комнаты? Найди площадь её пола, потолка, стен.
8. а) Найди сумму площадей всех граней прямоугольного параллелепипеда, если его измерения равны 5 см, 2 см и 3 см.
б) Напиши формулу площади поверхности прямоугольного параллелепипеда с измерениями а, b и с.
в) Напиши формулу площади поверхности куба со стороной а.
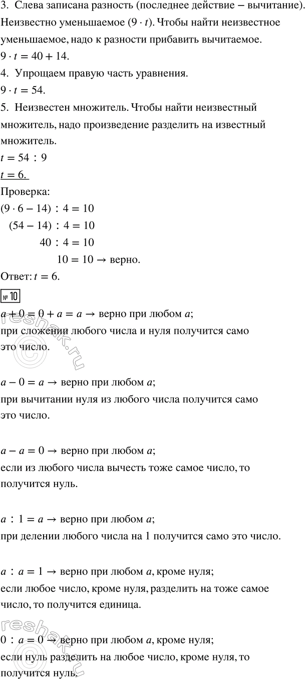
9. Реши уравнения с комментированием и сделай проверку:
35 : у + 6 = 11 (4 + х) : 8 = 9 (9 · t - 14) : 4 = 10
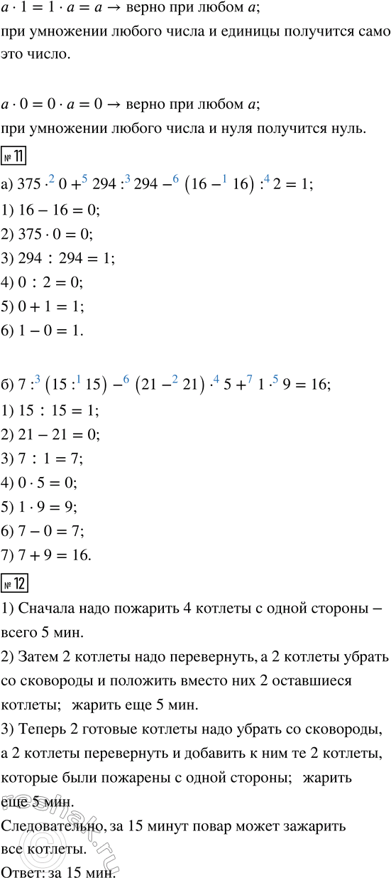
10. При каких значениях а верны равенства? Объясни их смысл.
а + 0 = 0 + а = а а : 1 = а а · 1 = 1 · а = а
а - 0 = а а : а = 1 а · 0 = 0 · а = 0
а - а = 0 0 : а = 0
11. Найди значения выражений:
а) 375 · 0 + 294 : 294 - (16 - 16) : 2
б) 7 : (15 : 15) - (21 - 21) · 5 + 1 · 9
12. Повару надо зажарить 6 котлет, а на сковородке умещаются только 4 котлеты. Каждую котлету надо жарить 5 мин на одной стороне и 5 мин на другой. За какое минимальное время повар может зажарить все котлеты?
Популярные решебники 3 класс Все решебники
*К сожалению, временные проблемы с публикацией комментариев с мобильных устройств.