Урок 38 Часть 2 ГДЗ Петерсон 3 класс (Математика)
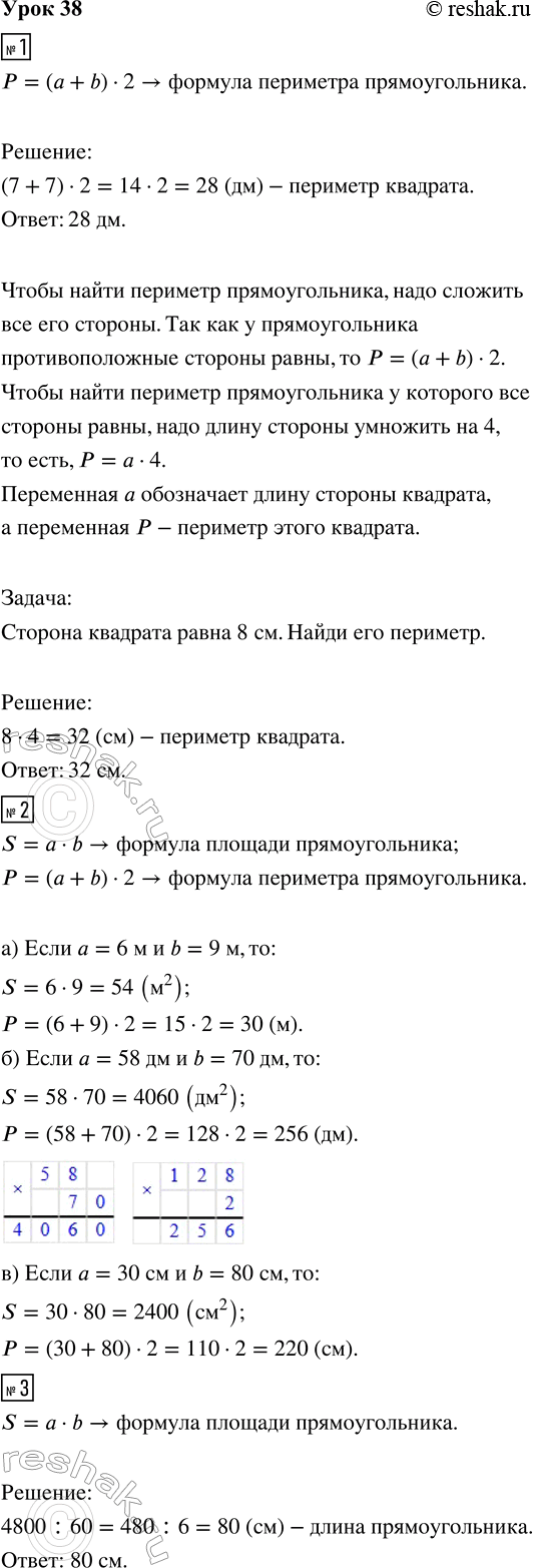
Решение #1 (Учебник 2022)

Рассмотрим вариант решения задания из учебника Петерсон 3 класс, Просвещение:
1. Реши задачу: «Сторона квадрата равна 7 дм. Найди его периметр».
Проанализируй, какое правило используется здесь для решения? Сравни его с равенством: Р = а · 4. Что могут обозначать переменные а, Р? Придумай свою задачу с этими же переменными.
2. Найди площадь и периметр прямоугольника со сторонами:
а) 6 м и 9 м б) 58 дм и 70 дм в) 30 см и 80 см
3. Чему равна длина прямоугольника, если его площадь 4800 см^2, а ширина 60 см?
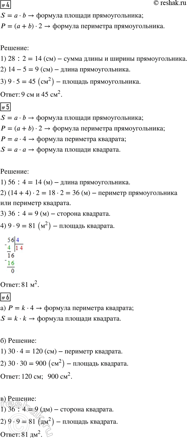
4. Ширина прямоугольника равна 5 см, а периметр - 28 см. Найди длину и площадь этого прямоугольника.
5. Площадь прямоугольника равна 56 м^2, а ширина - 4 м. Найди площадь квадрата, периметр которого равен периметру данного прямоугольника.
6. а) Напиши формулы периметра и площади квадрата со стороной k.
б) Найди периметр и площадь квадрата со стороной 30 см.
в) Найди площадь квадрата, периметр которого равен 36 дм.
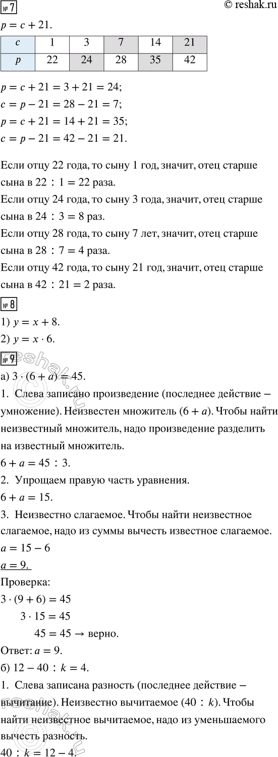
7. Пусть сыну с лет, а отцу р лет. Отец старше сына на 21 год. Заполни в тетради таблицу. Как связаны между собой возраст отца р и возраст сына с? Составь формулу зависимости р от с.
Во сколько раз отец старше сына, если отцу исполнилось 22 года, 24 года, 28 лет, 42 года?
8. Рассмотри таблицы. Как связаны между собой переменные х и у? Составь формулу, выражающую у через х.
9. Реши уравнения с комментированием и сделай проверку:
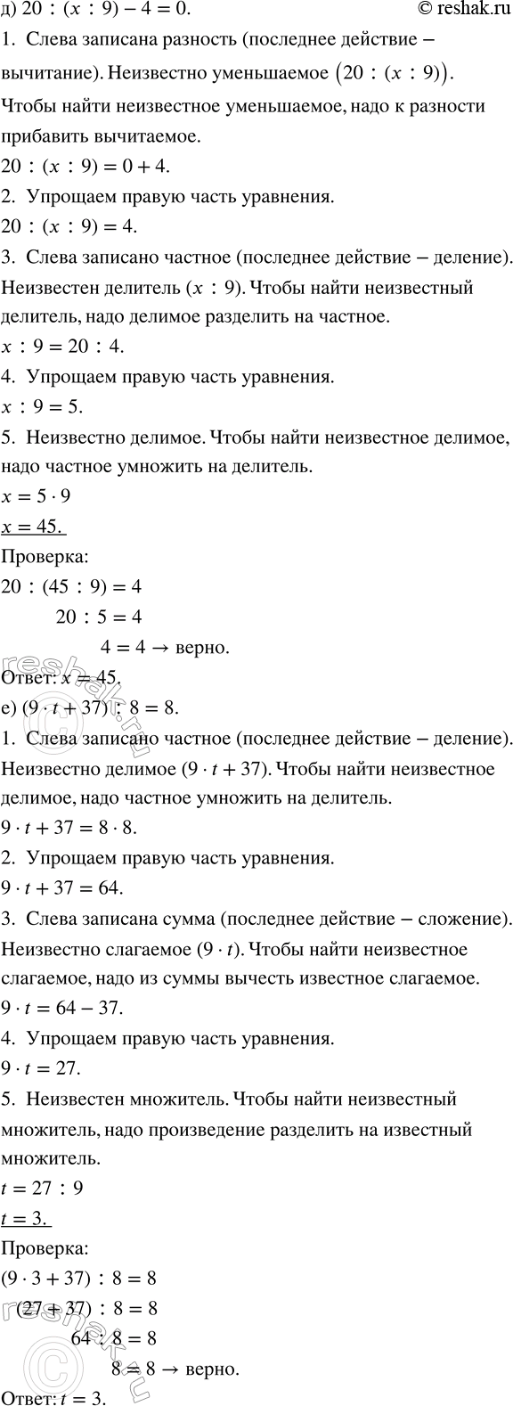
а) 3 · (6 + а) = 45 в) (30 - n) : 2 = 9 д) 20 : (х : 9) - 4 = 0
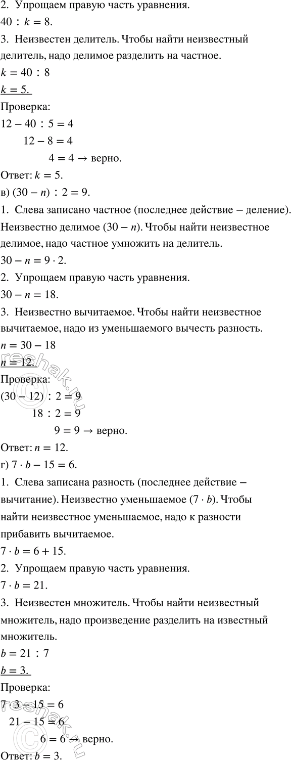
б) 12 - 40 : k = 4 г) 7 · b - 15 = 6 е) (9 · t + 37) : 8 = 8
10. Выполни действия. Проверь результаты с помощью калькулятора.
а) 326 714 - 250 · 3 + 25 946 б) (38 056 - 5948) : 4 + 907 · 5
11. Найди в окружающей обстановке предметы формы куба. Сколько граней у куба? Сколько рёбер? Сколько вершин? Является ли куб прямоугольным параллелепипедом?
12. Из водопроводного крана надо набрать 4 л воды. Как это сделать, если имеются лишь два сосуда объёмом 7 л и 5 л?
Популярные решебники 3 класс Все решебники
*К сожалению, временные проблемы с публикацией комментариев с мобильных устройств.