🔥ГДЗ под запретом?

Упр.379 Часть 2 ГДЗ Львова Львов 7 класс (Русский язык)

Решение #1

Изображение 379. 1. Рассмотрите словообразовательное гнездо с исходным словом дом (см. словообразовательный словарик). Запишите примеры, иллюстрирующие схему: существительное —>...

Рассмотрим вариант решения задания из учебника Львова, Львов 7 класс, Мнемозина:
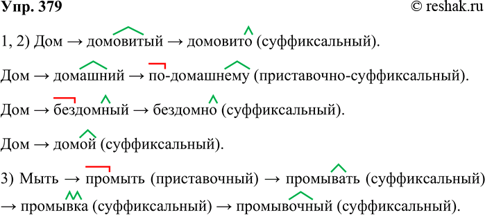
379. 1. Рассмотрите словообразовательное гнездо с исходным словом дом (см. словообразовательный словарик). Запишите примеры, иллюстрирующие схему: существительное — > прилагательное — > наречие. Установите способ образования каждого наречия.
2. Найдите в указанном словообразовательном гнезде ещё два наречия, образованные суффиксальным способом.
Дом > домовитый > домовито (суффиксальный).
Дом > домашний > по-домашнему (приставочно-суффиксальный).
Дом > бездомный > бездомно (суффиксальный).
Дом > домой (суффиксальный).
3. Выпишите словообразовательную цепочку, состоящую из пяти слов. Как образовано каждое производное слово этой цепочки?
Мыть > промыть (приставочный) > промывать (суффиксальный) > промывка (суффиксальный) > промывочный (суффиксальный).
*Цитирирование задания со ссылкой на учебник производится исключительно в учебных целях для лучшего понимания разбора решения задания.

Похожие решебники

*К сожалению, временные проблемы с публикацией комментариев с мобильных устройств.