Упр.374 Часть 2 ГДЗ Дорофеев Петерсон 5 класс (Математика)
Решение #1
Решение #2

Рассмотрим вариант решения задания из учебника Дорофеев, Петерсон 5 класс, Бином:
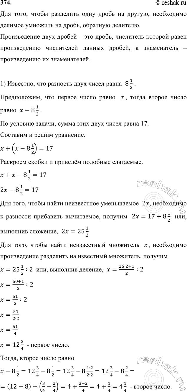
374. 1) Разность двух чисел 8 1/2, а их сумма - 17. Во сколько раз одно из них больше второго?
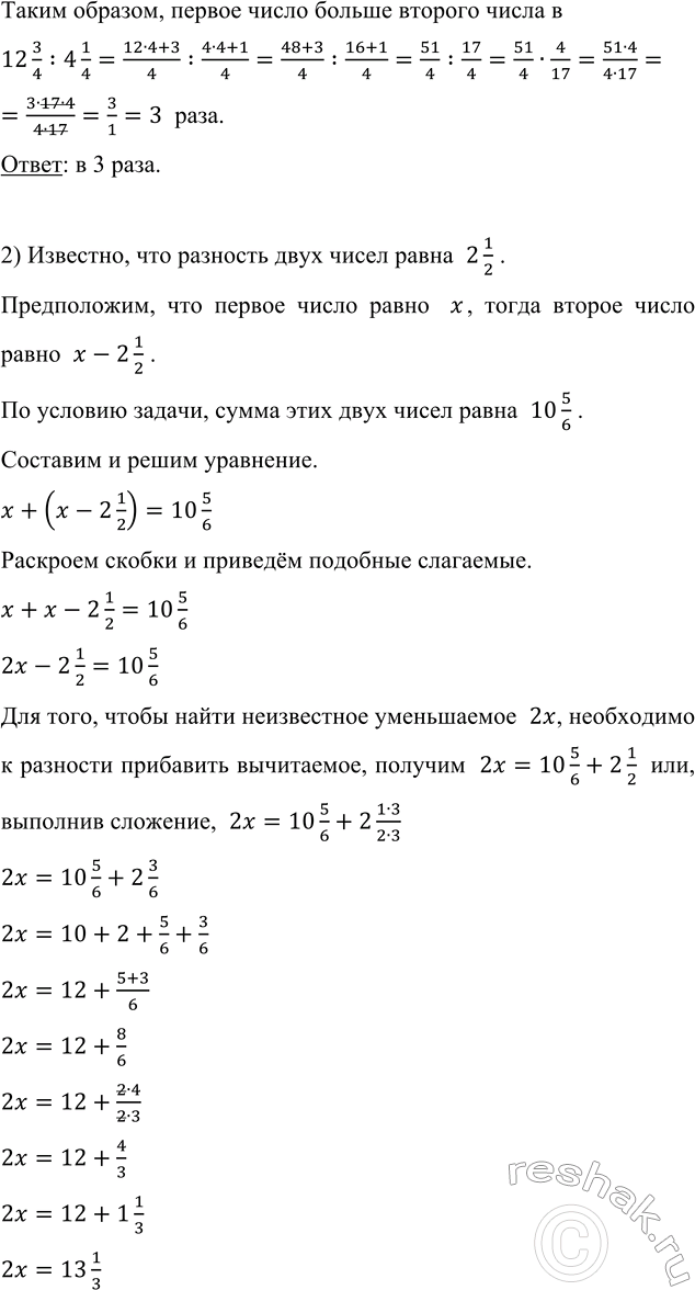
2) Сумма двух чисел 10 5/6, а их разность - 2 1/2. Во сколько раз одно из них меньше второго?
Популярные решебники 5 класс Все решебники
*К сожалению, временные проблемы с публикацией комментариев с мобильных устройств.