Урок 36 Часть 2 ГДЗ Петерсон 3 класс (Математика)
Решение #1 (Учебник 2022)

Рассмотрим вариант решения задания из учебника Петерсон 3 класс, Просвещение:
1. Сравни уравнения: m · 4 = 28 и (х - 5) · 4 = 28.
Чем они похожи и чем отличаются? Реши их. Сделай вывод.
2. Реши уравнения с комментированием и сделай проверку:
а) (У - 5) · 4 = 28 в) (24 + d) : 8 = 7 д) 63 : (14 - х) = 7
б) 3 · а - 7 = 14 г) k : 5 + 8 = 17 е) 32 - 16 : n = 30
3. Реши уравнения:
(4 · b - 16) : 2 = 10 (2 + х : 7) · 8 = 72 35 : (15 - у : 8) = 5
4. Запиши число, которое в n раз больше суммы чисел b и 6. Найди это число, если n = 7, b = 9.
5. Запиши число, которое:
а) в 8 раз больше разности чисел а и 7;
б) в 5 раз меньше суммы чисел а и 18;
в) на 4 больше, чем частное чисел а и 12;
г) на 9 меньше удвоенного числа а.
Найди это число, если а = 12.
6. Самолёт пролетел 1840 км за 2 ч. За первый час он пролетел на 28 км больше, чем за второй. Сколько километров пролетел этот самолёт за второй час?
7. а) 544 710 : 6 + (210 280 - 630 · 40)
б) (5409 · 80 + 560 490 : 7) : 3 + 84 096
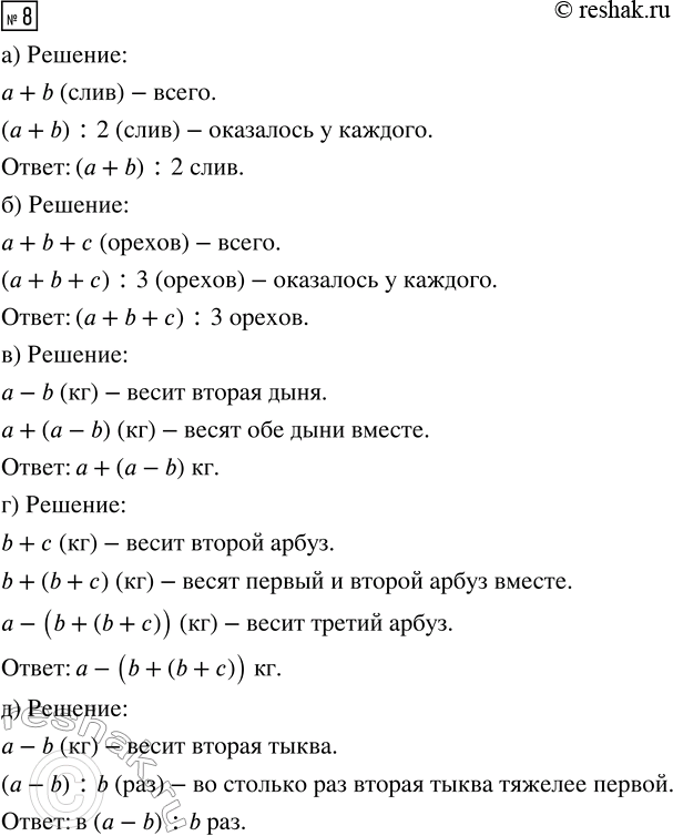
8. БЛИЦтурнир
а) У Коли а слив, а у Миши b слив. Они сложили их и поделили поровну. Сколько слив оказалось у каждого?
б) У Сергея а орехов, у Пети b орехов, а у Андрея с орехов. Они сложили их и поделили поровну. Сколько орехов оказалось у каждого?
в) Одна дыня весит а кг, а другая на b кг легче. Сколько весят обе дыни вместе?
г) Три арбуза весят вместе а кг. Первый арбуз весит b кг, а второй на с кг тяжелее первого. Сколько весит третий арбуз?
д) Две тыквы весят а кг. Первая тыква весит b кг. Во сколько раз вторая тыква тяжелее первой?
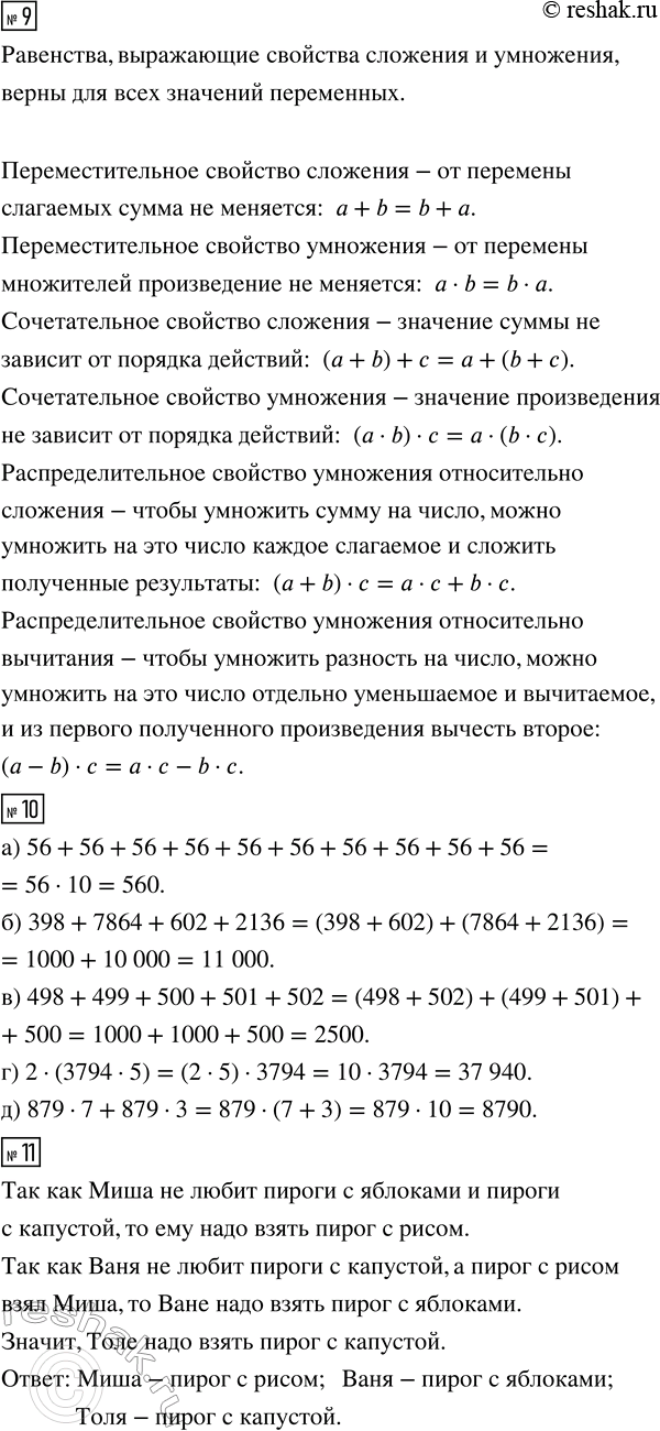
9. Какие свойства арифметических действий выражают указанные равенства? Назови эти свойства. Что они означают?
а + b = b + а (а + b) + с = а + (b + с) (а + b) · с = а · с + b · c
а · b = b · а (а · b) · с = а · (b · с) (а - b) · с = а · с - b · с
10. Вычисли устно наиболее удобным способом. Обоснуй свой ответ.
а) 56 + 56 + 56 + 56 + 56 + 56 + 56 + 56 + 56 + 56
б) 398 + 7864 + 602 + 2136 г) 2 · (3794 · 5)
в) 498 + 499 + 500 + 501 + 502 д) 879 · 7 + 879 · 3
11. Для Вани, Толи и Миши есть три пирога: с рисом, капустой и яблоками. Миша не любит пироги с яблоками и не ест с капустой. Ваня не любит пироги с капустой, а Толя любит все пироги. Как им выбрать пироги, чтобы каждый получил пирог, который он любит?
Популярные решебники 3 класс Все решебники
*К сожалению, временные проблемы с публикацией комментариев с мобильных устройств.