Урок 34 Часть 2 ГДЗ Рабочая тетрадь Петерсон 4 класс (2023) (Математика)
Решение #1

Рассмотрим вариант решения задания из учебника Петерсон 4 класс, Просвещение:
1. 1) Найди скорость сближения или скорость удаления. Отметь флажком, в каких случаях произойдёт встреча.
2) Для каждой схемы определи, увеличится или уменьшится расстояние между объектами через 3 часа? На сколько километров? (Считать, что за это время встречи не произойдёт.)
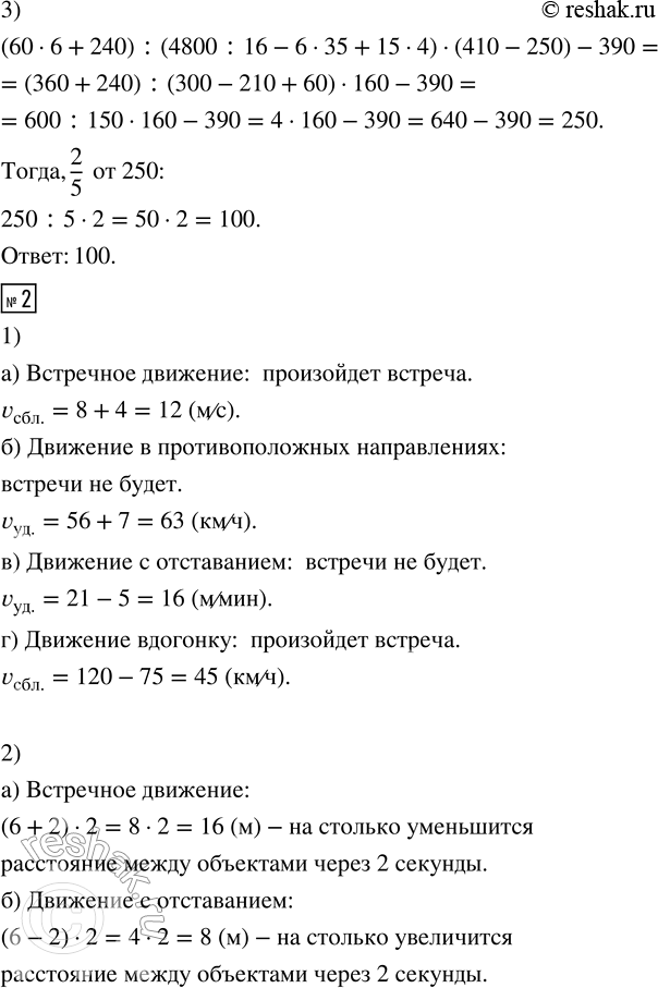
3) Найди 2/5 от значения выражения:
(60 · 6 + 240) : (4800 : 16 - 6 · 35 + 15 · 4) · (410 - 250) - 390
2. 1) Найди скорость сближения или скорость удаления. Отметь флажком, в каких случаях произойдёт встреча.
2) Увеличится или уменьшится расстояние между объектами через 2 с? На сколько метров? (Считать, что за это время встречи не произойдёт.)
3. Сравни дроби:
а) 5/9 и 8/9 б) 4/11 и 4/39 в) 3/19 и 8/5 г) 3 4/7 и 4 3/7
4. Вырази в указанных единицах измерения:
а) 3 2/5 км = __ м б) 5 3/4 ч = __ мин
5. У скольких трёхзначных чисел сумма цифр равна 2? Подчеркни правильный ответ.
(A) 0 (B) 1 (C) 2 (D) 3 (E) 4
Похожие решебники
Популярные решебники 4 класс Все решебники
*К сожалению, временные проблемы с публикацией комментариев с мобильных устройств.