Страница 34 Часть 2 ГДЗ Рабочая тетрадь Моро Волкова 4 класс (Математика)
Решение #1

Рассмотрим вариант решения задания из учебника Волкова, Моро 4 класс, Просвещение:
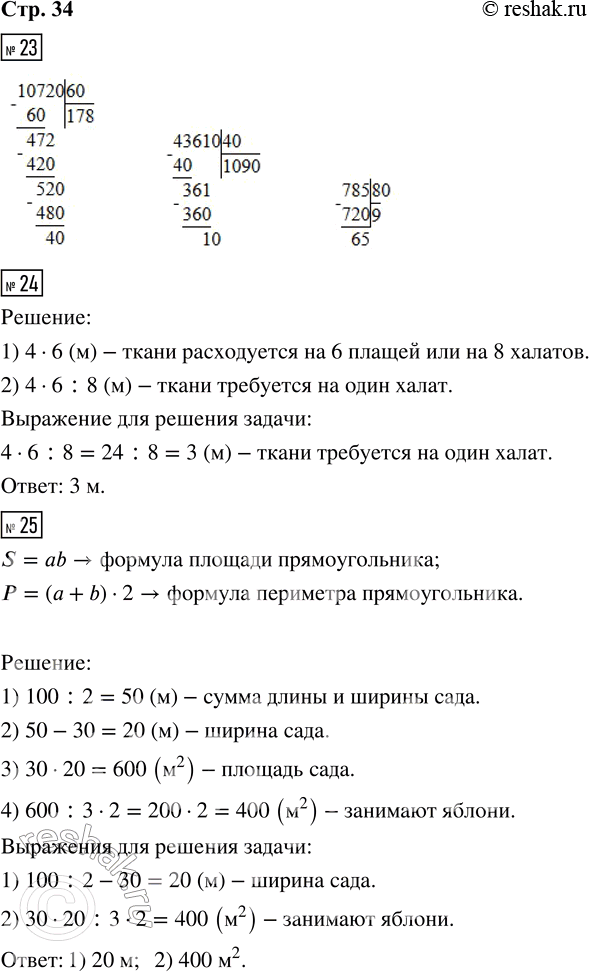
23. Выполни деление с остатком.
10 720 : 60 43 610 : 40 785 : 80
24. На 8 одинаковых халатов требуется столько же метров ткани, сколько на 6 одинаковых плащей. На один плащ расходуется 4 м ткани. Сколько метров ткани требуется на один халат?
Реши задачу, составляя выражение.
25. Длина сада прямоугольной формы 30 м. На изготовление забора вокруг сада потребовалось 100 м сетки.
1) Найди ширину этого сада.
2) Сколько квадратных метров площади сада занимают яблони, если площадь под яблонями составляет две третьих части всей площади сада?
Похожие решебники
Популярные решебники 4 класс Все решебники
*К сожалению, временные проблемы с публикацией комментариев с мобильных устройств.